本节内容小编为大家精选带来的是国家建筑标准设计图集之06D105电缆防火阻燃设计与施工图集,该图集为pdf格式电子版,共由61页组成,内容完整,字迹清晰无水印。06D105电缆防火阻燃设计与施工图集,一般被简称为06d105图集或是国家建筑标准设计图集06d105,以下是该图集的相关介绍,如果你需要这份图集的话,点击本文相应的下载地址进行下载即可!
06d105图集内容简介
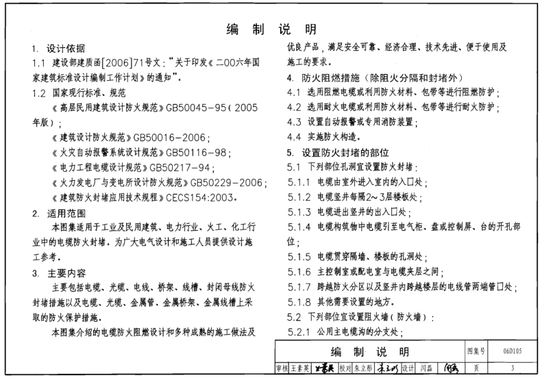
本图集适用于工业、民用、电力、化工行业电缆防火阻燃封堵。包括了电缆、电线、桥架、线槽、封闭母线防火封堵施工做法以及对电缆、金属管、金属桥架、金属线槽采取的防火保护措施。介绍电缆在电缆沟、电缆隧道、电气竖井里防火阻燃设计施工;电缆管线、电缆桥架、封闭母线穿墙、楼板的防火阻燃设计施工。
06d105图集目录
目录1
编制说明3
防火涂料性能和施工方法6
电缆沟阻火墙
电缆沟防火板阻火墙7
电缆沟无机堵料阻火墙8
电缆沟阻火包阻火墙9
电缆隧道阻火墙
电缆隧道防火板阻火墙10
电缆隧道无机堵料阻火墙11
电缆隧道阻火包阻火墙(有防火门)12
电缆隧道阻火包阻火墙(无防火门)13
电缆竖井防火封堵
大型电缆竖井防火板防火封堵14
大型电缆竖井无机堵料防火封堵15
电缆竖井防火板防火封堵16
电缆竖井无机堵料防火封堵17
电缆竖井阻火包防火封堵18
电缆桥架防火封堵
电缆桥架穿墙孔防火板防火封堵19
电缆桥架穿墙孔有机堵料防火封堵20
电缆桥架穿墙孔无机堵料防火封堵21
电缆桥架穿墙孔阻火包防火封堵22
电缆桥架穿楼板孔防火板防火封堵23
电缆桥架穿楼板孔有机堵料防火封堵24
电缆桥架穿楼板孔无机堵料防火封堵25
电缆桥架穿楼板孔阻火包防火封堵26
封闭母线穿墙孔防火封堵
封闭母线穿墙孔防火板防火封堵27
封闭母线穿墙孔阻火包防火封堵28
封闭母线穿墙孔有机堵料防火封堵29
电缆或光缆保护管防火封堵
预埋电缆或光缆保护管穿墙有机堵料防火封堵30
电缆或光缆保护管穿墙孔有机堵料防火封堵31
电缆或光缆保护管穿墙孔阻火圈防火封堵32
多根电缆或光缆保护管穿墙孔有机堵料防火封堵33
接地干线穿墙或楼板防火封堵34
电缆或光缆防火封堵
电缆或光缆穿墙孔柔性有机堵料防火封堵35
电缆或光缆穿墙孔膨胀型有机堵料防火封堵36
电缆或光缆穿墙孔阻火包防火封堵37
电缆或光缆穿墙孔无机堵料防火封堵38
电缆或光缆穿楼板孔柔性有机堵料防火封堵39
电缆或光缆穿楼板孔膨胀型有机堵料防火封堵40
电缆或光缆穿楼板孔防火板防火封堵41
电信基站馈线窗防火板防火封堵43
电信电缆进线室上线孔有机堵料防火封堵44
电气盘、柜底部防火封堵
电气盘、柜底部防火板防火封堵45
电气盘、柜底部有机堵料防火封堵46
电气盘、柜底部阻火包防火封堵47
沙箱做法
沙箱做法48
防火阻燃保护措施
电缆接头保护盒安装示意图50
耐火槽盒阻火段安装示意图51
耐火隔板安装示意图52
相关技术资料
防火封堵材料性能指标及选用53
06d105图集样张






江苏省人民医院护士年终总结doc格式【免费】
CDN技术详解pdf格式【完整版】
建筑设计防火规范2015图示(共260页)pdf格式
高效程序员的45个习惯(敏捷开发修炼之道)ep
SQL必知必会(中文第3版)高清影印版





GB50016-2014建筑设计防火规范pdf格式免费版
12J201平屋面建筑构造电子版高清图集pdf格式
疯狂android讲义第3版pdf高清扫描版【中文版