





河北人社app市民除了使用常规功能外,更期待通过APP的服务和推送功能,能够更加有效地防止医保卡盗刷等现象的发生。是权威发布我市人力资源和社会保障工作的重要政务信息平台,这款APP可以帮助居民足不出户查询到自己的医保、养老保险等社会保险的相应信息,也可以实现网上缴费功能提供最新信息、通知、公告、公示、机构查询、办事指南、政策法规、各类社会保险查询、招考招聘信息查询、常见人社问题解答。

第一步:打开手机,找到如下图标,打开河北人社APP。

第二步:选择“待遇资格认证”,点击进入。

第三步:在输入框中录入身份证。

第四步:查看待认证的计划。点击“去认证”按钮进行人脸识别认证。

第五步:认证完毕,提示认证成功。点击“安全退出”退出本次操作。退出后可以查看已认证的记录。
1、在河北人社APP首页点击【失业补助金申领】

2、认真阅读申领提示信息。

3、申领人未就业承诺,阅读后打√,同意即可进到下一步。

4、承诺未就业的进入申领审核,查看个人申领信息,确认无误后点【提交】

5、办理结果查询——APP首页–更多服务–业务办理–失业保险业务–进度查询

领取失业补助金的失业人员重新就业(参加职工养老、工伤、失业保险)、应征服兵役、移居境外、领取职工养老保险金或城乡居民养老保险金、被判刑收监执行、死亡的,本人或亲属应主动申报停止领取失业补助金。
申报操作流程:登录“河北人社”APP,首页最下端点击【服务】——点击左侧菜单【业务办理】——点击【失业保险业务】——点击【失业待遇终止】——选择【终止原因】、【终止时间】——确定后【提交】

①、登录输入身份证号→勾选“阅读并同意《用户服务协议》”等,选择刷脸/电子社保卡/密码登录/支付宝登录(支付宝登录支持外省户籍以及没有河北省社保信息的各种情况)→进入首页点击“更多服务”。

②、进入就业创业模块后选择自己要申请的登记类型:就业登记/失业登记/特定群体办证。

③、进入后带星号的为必填项,填写完整后点击申领。

④、登记完成后返回首页→点击就业创业信息查询→可查看就业创业证电子证。

打开后在此页面可看到城乡医保缴费记录查询,进入后正确地输入参保人的身份证号码、姓名首字以及要查询的时间区间,点击查询就能查到相关的缴费信息。
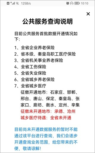
目前河北人社公共服务首批数据开通情况如下:
1、全省企业养老保险
2、省本级、秦皇岛职工医疗保险
3、全省机关事业养老保险
4、全省工伤保险
5、全省失业保险
6、全省城乡养老保险
7、全省城乡医疗
征缴开通地市:石家庄、邯郸、邢台、唐山、保定、秦皇岛、张家口、廊坊、衡水、定州、辛集
征缴未开通地市:承德、沧州
城乡医疗待遇:全省未开通
目前尚未开通数据服务的暂时不能通过该平台进行查询,我们会逐步开通查询业务范围,给您带来的不便,敬请谅解!

用户通过“河北人社”APP第一时间知道帐户的金额变化,随时随地查询社会保险、医疗保险等数据,查询各种类药品是否属于医保报销范围等相关信息。除此之外,社保卡模块,用户可挂失社保卡、查询社保卡制卡进度。
1.部端功能
招聘信息、岗位信息、公考信息等,通过在部端建立服务接口提供服务。
2.基础功能
用户注册、用户登录、密码管理等,支撑平台运行的常用功能。
3.地方功能
实名认证、参保信息、缴费信息、账户信息、社保卡信息等,通过在地方部署前置服务,建立服务接口提供服务。
4.平台功能
政策资讯、热点新闻、消息通知等,通过平台发布后用户可以通过手机查看。
河北省社会保险网上服务系统(省本级)开通指南(暂行)
(一)河北省社会保险网上服务系统新开通用户:
需将以下两项材料的扫描件或清晰照片发送至电子邮箱(hebei12333@126.com)后在一到两个工作日内开通,邮箱会回复用户名和密码。
所需材料:
1、填写附件《河北省社会保险网上服务系统开通申请表》一份并加盖本单位公章;
2、本单位组织机构代码证或营业执照或三证合一(统一信用代码)证件。
注:登录系统建议使用IE浏览器(推荐使用IE的8、9、11版本)。新用户使用前,建议先登录网址(http://www.hebei12333.com)观看“在线演示”或阅读“用户帮助”。
如有疑问,请联系我们,联系方式:
咨询电话:0311-85515881、15633826037
服务QQ:2306833357, 3080075089, 3229831483
电子邮箱:hebei12333@126.com
这次更新我们给部分功能添加了加载中的动画,
优化了一部分老页面,
修复了已知可能导致崩溃的隐患,
修复了部分人员无法顺利进行待遇资格认证的问题。
下载
河北人社人脸识别认证官方版
71.8M /
小编简评:河北人社是
下载
河北认证老年人社保软件(河北人社养老认证app)
43.2M /
小编简评:河北人社养
下载
娃哈哈快销网app
80.5M /
小编简评:《娃哈哈快
下载
甲子日历APP
116.3M /
小编简评:《甲子日历
下载
有听故事圈app最新版
96.8M /
小编简评:《有听故事
下载
玩具巴巴批发app
26.1M /
小编简评:《玩具巴巴
下载
Baka动漫app
31.3M /
小编简评:C站Baka动漫
下载
手机铃声大全app
26.3M /
小编简评:《手机铃声
下载
小金管家app
66.1M /
小编简评:《小金管家
人社通app下载
人社通APP的具体功能如下:1.社保查询:用户可以查询个人的社保缴费记录、待遇记录等信息。2.就业服务:提供招聘信息、就业政策等相关服务,帮助用户找到合适的工作岗位。3.社会保障卡服务:包括社保卡制卡进度查询、
下载
遵义人社通app最新版
19.8M /
小编简评:遵义地区的
下载
青海人社通app养老资格认证
104.8M /
小编简评:提供最新的
下载
西安人社通app
31.4M /
小编简评:西安人社通
下载
昆明人社通手机app客户端
39.4M /
小编简评:昆明人力资
下载
贵阳人社通app
26.9M /
小编简评:贵阳人社通
下载
自贡人社通App
13.5M /
小编简评:自贡人社通
社保app排行榜前十名
因为人数众多,地域辽阔,所以我们不用的省份有不同的社保平台,大家可以通过自己社保的缴纳地区来下载相应的手机社保APP进项社保医保公积金等等查询以及办理,还有很多其他的本地服务这些APP上也有,需要注意的是,
下载
掌上12333养老认证app
40.8M /
小编简评:人力资源和
下载
国家医保服务平台
149.5M /
小编简评:国家医保电
下载
查悦社保2022版
65.1M /
小编简评:服务于社保
下载
我的社保账户在线查询
21.2M /
小编简评:我的社保手
下载
天津人力社保app
39.4M /
小编简评:天津人力社
下载
重庆人社app养老认证
37.1M /
小编简评:重庆人社ap
百度梯子AI软件
79.5M
1.2.0.10 最新版
nothing天气下载
5.6M
3.0.0 手机版
TwiNote智能笔记
45.1M
6.5.2 最新版
国家反诈中心老年版
38.5M
2.0.18 官方最新版
二维火KDS(点餐系统)
44.0M
3.4.94 最新版
职工之家官方正版(全国总工会)
73.0M
1.2.112 手机版
谷歌浏览器app安卓下载chrome
274.3M
144.0.7559.76 官方正版
saylo(AI聊天软件)
87.0M
2.3.7 最新版
58同城app
121.5M
13.43.2 安卓版【官方版】
个人所得税手机app
67.3M
2.2.6 最新版
网上国网app
126.0M
3.1.9 最新版
国家政务服务平台
86.2M
2.0.5 安卓版
网友评论
支持( 0 ) 盖楼(回复)
支持( 0 ) 盖楼(回复)
支持( 0 ) 盖楼(回复)