水是人类必不可少的东西,那么现在大家基本上都用桶装水,只有极少数的地方打水,那么这种桶装水的集中式有什么规范呢?一起来看看这份HJ 747-2015集中式饮用水水源编码规范,对保护水源、防止水源污染起到了非常大的作用。东坡小编就送给大家啦!
HJ 747-2015集中式饮用水水源编码规范公告
供水人口大于1000 人的饮用水水源将有“身份证”。由环保部制定的《集中式饮用水水源编码规范》已经发布实施,根据这项新国标,集中式饮用水水源都将拥有唯一的一个编码,这也是我国首次实行对集中饮用水源进行编码。环保部称, 首次发布实施的这项国标是为贯彻水污染防治法,保护饮用水水源,实现对饮用水水源编码的规范化而制定本的。
目前,我国的饮用水水源包括河流、湖泊、水库和地下水等。但是,这项新国标则是适用于集中式饮用水水源,即指通过输水管网送到用户的和具有一定供水规模(供水人口一般大于1000 人)的饮用水水源。
根据《集中式饮用水水源编码规范》,饮用水水源代码是指给饮用水水源赋予的一组有规律的、易于识别和处理的符号;饮用水水源代码采用组合编码方式,由水系码、地址码、类型码和顺序码四部分组成。
环保部说,饮用水水源代码具有唯一性,若水源撤销,其代码应予以废止,且不得重新赋予其他水源;撤消后又重新启用的饮用水水源、取水口位置发生微调,但仍位于原水源保护区内、水源保护区范围发生变化,但取水口位置不变等等,这些情况下,水源代码保持不变。
《集中式饮用水水源编码规范》表示,若饮用水水源所在地行政区划调整,饮用水水源代码中地址码随之调整,类型码不变,顺序码按递增赋码方式重新编制,原代码随即予以废止、备案。
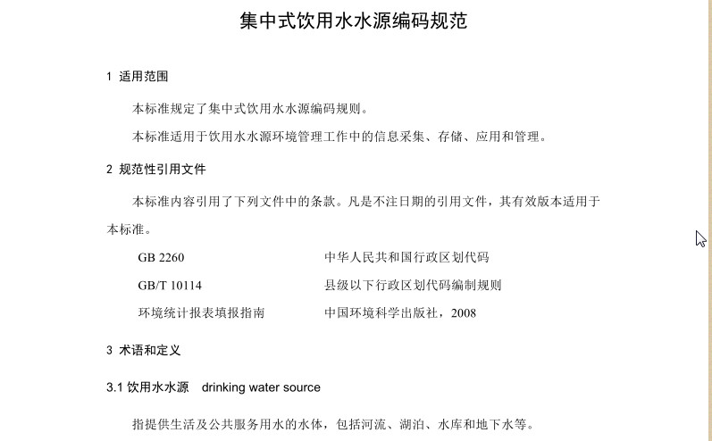
HJ 747-2015集中式饮用水水源编码规范预览



- PC官方版
- 安卓官方手机版
- IOS官方手机版









![STTV-视通卫星网络电视[钻石版] 2010Build315 特别破解版](https://pic.uzzf.com/up/2017-1/2017132029552215.png)





陕09j01建筑用料以及做法PDF电子版
19dx101-1建筑电气常用数据2019PDF版





10S505柔性接口给水管道支墩图集pdf格式高清
12K404地面辐射供暖系统施工安装图集pdf高清
建筑工程绿色施工规范GB/T 50905-2014pdf电
11BS4排水工程图集(建筑设备施工安装通用图
05SS904民用建筑工程设计常见问题分析及图示
GB50164-2011混凝土质量控制标准规范pdf格式
11SG102-3钢吊车梁系统设计图平面表示方法和