GB50189-2015公共建筑节能设计标准于2015年2月2日发布,2015年10月1日实施。该标准一般被简称为gb50189 2015或公共建筑节能设计标准2015,是截止到目前为止最新版公共建筑节能设计标准。本节内容东坡小编为大家整理带来的是一份pdf格式免费版公共建筑节能设计标准2015,供有需要的朋友们下载使用!
公共建筑节能设计标准2015目录摘选
目次...........................................III
CONTENTS...................................1
1 总则......................................2
2 术语......................................3
3 建筑与建筑热工....................5
3.1 一般规定....................................5
3.2 建筑设计....................................6
3.3 围护结构热工设计...................8
3.4 围护结构热工性能的权衡判断 ...............................................12
4 供暖通风与空气调节.............15
4.1 一般规定..................................15
4.2 冷源与热源.............................15
4.3 输配系统.................................22
4.4 末端系统.................................27
4.5 监测、控制与计量.................28
5 给水排水 ...............................31
5.1 一般规定.................................31
5.2 给水与排水系统设计..............31
5.3 生活热水..................................32
6?电气......................................34
6.1 一般规定.................................34
6.2 供配电系统..............................34
6.3 照明..........................................34
6.4 电能监测与计量......................36
7 可再生能源应用 ....................37
7.1 一般规定..................................37
7.2 太阳能利用..............................37
7.3 地源热泵系统..........................38
附录A 外墙平均传热系数的计算.................................................39
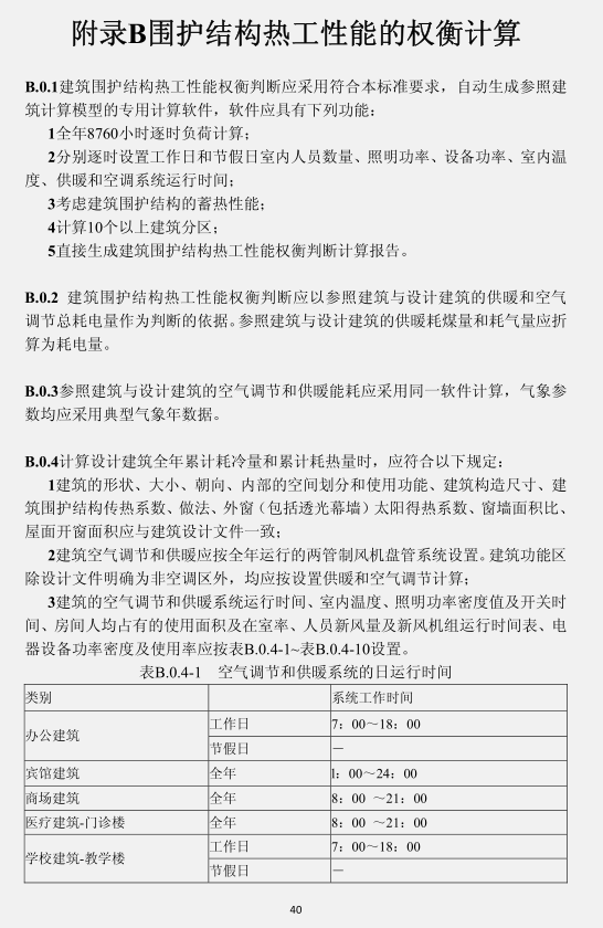
附录B 围护结构热工性能的权衡计算 .........................................40
附录C 建筑围护结构热工性能权衡判断审核表...........................46
附录D 管道与设备绝热厚度......48
本标准用词说明.......................51
引用标准名录...........................52
公共建筑节能设计标准2015内容截图


- PC官方版
- 安卓官方手机版
- IOS官方手机版














陕09j01建筑用料以及做法PDF电子版
19dx101-1建筑电气常用数据2019PDF版





10S505柔性接口给水管道支墩图集pdf格式高清
12K404地面辐射供暖系统施工安装图集pdf高清
建筑工程绿色施工规范GB/T 50905-2014pdf电
11BS4排水工程图集(建筑设备施工安装通用图
05SS904民用建筑工程设计常见问题分析及图示
GB50164-2011混凝土质量控制标准规范pdf格式
11SG102-3钢吊车梁系统设计图平面表示方法和