该小城镇住宅通用(示范)设计图集为05SJ917-7广东东莞地区图集(以下简称为05sj9177图集),有需要一份pdf格式高清电子版的05sj9177图集作为参考资料的朋友东坡小编建议你赶紧来点击本文相应的下载地址进行下载吧!因为这是一份内容完整、字迹清晰,由91页组成的优质05sj9177图集哦!以下是关于该图集的介绍,希望对大家有所帮助!
05sj9177图集目录
M1-M3
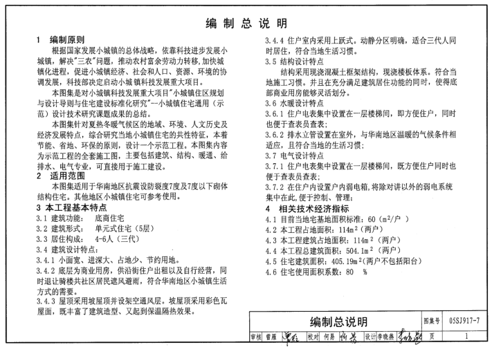
编制总说明
1
建筑专业
总平面示意图
J1
建筑设计说明
J2-J4
工程做法(一)
J5
工程做法(二)
J6
工程做法(三)
J7
工程做法(四)及室内装修选用表
J8
门窗表
J9
门窗立面图
J10
二层平面家具布置示意图
J11
三层平面家具布置示意图
J12
四层平面家具布置示意图
J13
顶层平面家具布置示意图
J14
首层平面图、端部单元首层平面图
J15
二层平面图、端部单元二层平面图
J16
三层平面图、端部单元三层平面图
J17
四层平面图、端部单元四层平面图
J18
顶层平面图、端部单元顶层平面图
J19
屋顶平面图
J20
①-⑤立面图
J21
⑤-①立面图
J22
F-A立面图
J23
A-F立面图
J24
1-1剖面图
J25
1#楼梯首层平面图 1#楼梯二层平面图
J26
1#楼梯三层平面图 1#楼梯四层平面图
J27
1#楼梯 1-1剖面图
J28
厨卫详图 室内楼梯详图
J29
阳台详图
J30
墙身大样(一)
J31
墙身大样(二)
J32
墙身大样(三)
J33
结构专业
结构设计说明
G1-G4
基础平面图
G5
基础详图
G6
一~三层梁、柱结构平面图
G7
四层梁、柱结构平面图
G8
五层梁、柱结构平面图
G9
屋面层梁、柱结构平面图
G10
一、三层顶板结构平面图
G11
二层顶板结构平面图
G12
四层顶板结构平面图
G13
五层顶板结构平面图
G14
屋面板结构平面图
G15
1#楼梯首层、二层平面图
G16
1#楼梯三层、四层平面图
G17
1#楼梯1-1剖面图
G18
1#楼梯详图(一)
G19
1#楼梯详图(二)
G20
2#楼梯详图(一)
G21
2#楼梯详图(二)
G22
给水排水专业
给排水设计说明
S1-S3
图例和附表(一)
S4
附表(二)
S5
使用标准图纸目录
S6
给排水、雨水系统原理图
S7
首层给排水平面图
S8
二层给排水平面图
S9
三层给排水平面图
S10
四层给排水平面图
S11
顶层给排水平面图
S12
屋顶给排水平面图
S13
1#厨房给排水平面放大图 1#厨房给排水管道轴侧图
S14
1#卫生间给排水平面放大图 1#卫生间给排水管道轴侧图
S15
2#卫生间给排水平面放大图 2#卫生间给排水管道轴侧图
S16
电气专业
电气设计说明
D1
图例
D2
配电系统图
D3
弱电系统图
D4
首层电气平面图
D5
二层电气平面图
D6
三层电气平面图
D7
四层电气平面图
D8
顶层电气平面图
D9
屋顶防雷平面图
D10
首层弱电平面图
D11
二、三层弱电平面图
D12
四层、顶层弱电平面图
D13
材料表
D14
05sj9177图集简介
本图集提供一套完整的以东莞地区为代表的、具有华南特色的小城镇住宅施工图,包括建筑、结构、给水排水、采暖通风与空气调节、建筑电气各专业在内的图纸,可直接选用。
05sj9177图集样张




- PC官方版
- 安卓官方手机版
- IOS官方手机版













陕09j01建筑用料以及做法PDF电子版
19dx101-1建筑电气常用数据2019PDF版





10S505柔性接口给水管道支墩图集pdf格式高清
12K404地面辐射供暖系统施工安装图集pdf高清
建筑工程绿色施工规范GB/T 50905-2014pdf电
11BS4排水工程图集(建筑设备施工安装通用图
05SS904民用建筑工程设计常见问题分析及图示
GB50164-2011混凝土质量控制标准规范pdf格式
11SG102-3钢吊车梁系统设计图平面表示方法和