03J502-1内装修-轻钢龙骨内(隔)墙装修及隔断图集,一般被简称为03j5021图集,该图集适用于新建、改建、扩建的民用建筑室内装修中各种墙体上用玻璃、木材、墙纸、墙砖、石材等材料的装修做法及活动隔断、门等构造做法及隔断构造。在本节内容中东坡小编和大家分享的是一份pdf格式高清电子版内容完整无水印的03j5021图集,图集共由147页组成,如果你需要这份图集的话,那就赶紧来下载吧!
03j5021图集相关推荐
03j5021图集目录
目录1
总说明2-3
A 涂料A01-A13
B 壁纸壁布B01-B05
C 陶瓷墙砖C01-C06
D 金属装饰板材D01-D06
E 塑料饰面板E01-E03
F 镜面工程F01-F04
G 吸音墙面G01-G03
H 木饰面护壁墙裙H01-H08
J 墙体转角护角J01-J06
K 护墙扶手K01-K05
L 包柱L01-L03
M 活动隔断M01-M08
N 成品隔断N01-N04
P 卫生间隔断P01-P09
Q 玻璃砖墙Q01-Q06
R 屏扇R01-R07
S 壁炉S01-S05
T 中国传统柱础样式T01-T03
U 外国古典柱式U01-U05
V 装饰线V01-V10
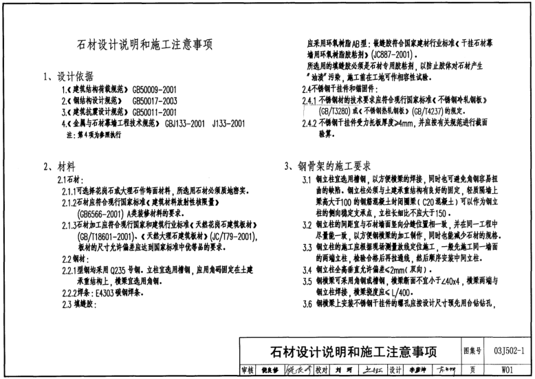
W 石材干挂做法W01-W18
X 硅纤陶板X01-X06
03j5021图集样张





- PC官方版
- 安卓官方手机版
- IOS官方手机版
















19dx101-1建筑电气常用数据2019PDF版





10S505柔性接口给水管道支墩图集pdf格式高清
12K404地面辐射供暖系统施工安装图集pdf高清
建筑工程绿色施工规范GB/T 50905-2014pdf电
11BS4排水工程图集(建筑设备施工安装通用图
05SS904民用建筑工程设计常见问题分析及图示
GB50164-2011混凝土质量控制标准规范pdf格式
11SG102-3钢吊车梁系统设计图平面表示方法和