12BJ2-11 A级不燃材料外墙外保温图集,简称为12bj211图集。本节内容小编为大家整理带来的是一份pdf高清影印版12bj211图集,该12BJ2-11 A级不燃材料外墙外保温图集共有83页,图集内容完整,清晰无水印,是一份十分适合作为参考资料使用的优质图集,如果你需要这份12bj211图集的话,那就赶紧来下载吧!该图集完全免费,有需要的朋友可以放心下载使用!
温馨提示:
本文档为PDF格式文档,因此需确保在阅读之前你已经安装了PDF阅读器,如果尚未安装阅读器,建议下载福昕PDF阅读器或其他PDF阅读器进行安装后阅读。
12bj211图集简介
为适应当前工程建设的需要,对建筑外保温,特别是外墙外保温体系,从防火角度作了梳理。增添了一些比较成熟的不燃材料的外墙保温的做法。
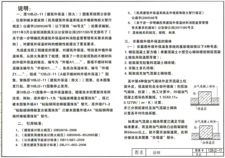
12bj211图集样张




- PC官方版
- 安卓官方手机版
- IOS官方手机版















陕09j01建筑用料以及做法PDF电子版
19dx101-1建筑电气常用数据2019PDF版





10S505柔性接口给水管道支墩图集pdf格式高清
12K404地面辐射供暖系统施工安装图集pdf高清
建筑工程绿色施工规范GB/T 50905-2014pdf电
11BS4排水工程图集(建筑设备施工安装通用图
05SS904民用建筑工程设计常见问题分析及图示
GB50164-2011混凝土质量控制标准规范pdf格式
11SG102-3钢吊车梁系统设计图平面表示方法和