JGJ 310-2013教育建筑电气设计规范是一份于2014年4月1日开始施行的规范,本节内容小编为大家整理带来的是该规范的pdf格式免费版,该规范内容完整详细,共有109页,适合各级各类学校电气总体设计和校园建筑物电气设计人员作为参考资料使用,如果你需要这份规范的话,点击本文相应的下载地址即可进行下载查阅哦!
JGJ 310-2013教育建筑电气设计规范目录节选
1 总则
2 术语和代号
3 校园电气总体设计
4 供配电系统
5 低压配电
6 配电线路布线系统
7 常用教学实验设备配电
8 电气照明
9 防雷与接地
10 校园信息设施系统
11 校园信息化应用系统
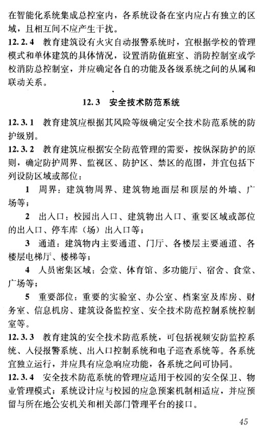
12 校园公共安全系统
13 电气设备抗震安全
14 电气节能
本规范用词说明
引用标准名录
……
JGJ 310-2013教育建筑电气设计规范内容截图




- PC官方版
- 安卓官方手机版
- IOS官方手机版















陕09j01建筑用料以及做法PDF电子版
19dx101-1建筑电气常用数据2019PDF版





10S505柔性接口给水管道支墩图集pdf格式高清
12K404地面辐射供暖系统施工安装图集pdf高清
建筑工程绿色施工规范GB/T 50905-2014pdf电
11BS4排水工程图集(建筑设备施工安装通用图
05SS904民用建筑工程设计常见问题分析及图示
GB50164-2011混凝土质量控制标准规范pdf格式
11SG102-3钢吊车梁系统设计图平面表示方法和