gb5008572013,全称为GB500857-2013市政工程计量规范。本节内容小编为大家整理带来的是一份pdf格式高清免费完整版gb5008572013市政工程计量规范(附条文),该规范共由116页组成,规范内容完整,字迹清晰,下载该规范之后你还可以对其中的文字进行选取使用哦!如果你需要一份gb5008572013市政工程计量规范的话,那就赶紧点击本文相应的下载地址来进行下载吧!
GB500857-2013市政工程计量规范内容节选
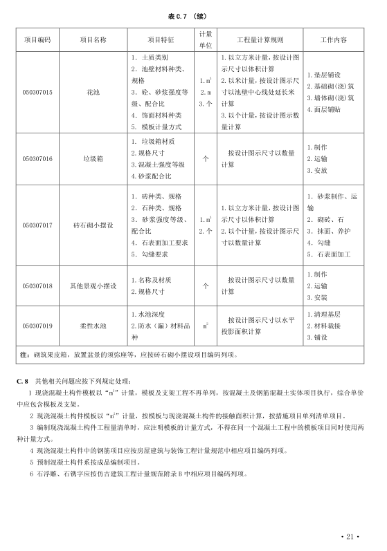
……
1 总 则
1.0.1 为规范工程造价计量行为, 统一市政工程量清单的编制、 项目设置和计量规则, 制定本规范。
1.0.2 本规范适用于市政工程施工发承包计价活动中的工程量清单编制和工程量计算。
1.0.3 市政工程量,应按本规范进行工程量计算。
1.0.4 工程量清单和工程量计算等造价文件的编制与核对应由具有资格的工程造价专业人员承担。
1.0.5 市政工程计量活动,除应遵守本规范外,尚应符合国家现行有关标准的规定。
2 术 语
2.0.1 分部分项工程
分部工程是单位工程的组成部分,系按结构部位、路段长度及施工特点或施工任务将单位工程划分为若干分部的工程;分项工程是分部工程的组成部分,系按不同施工方法、材料、工序及路段长度等将分部工程划分为若干个分项或项目的工程。
2.0.2 措施项目
为完成工程项目施工,发生于该工程施工准备和施工过程中的技术、生活、安全、环境保护等方面的项目。
2.0.3 项目编码
分部分项工程和措施项目工程量清单项目名称的阿拉伯数字标识。
2.0.4 项目特征
构成分部分项工程量清单项目、措施项目自身价值的本质特征。
2.0.5 市政工程
指城市道路、桥梁、隧道、给排水、污水处理、垃圾处理、路灯等城市公用事业工程。
……
GB500857-2013市政工程计量规范目录
目 录
1 总则....................................... (1)
2 术语....................................... (2)
3 一般规定..................................... (3)
4 分部分项工程................................... (4)
5 措施项目..................................... (5)
附录 A 土石方工程.................................. (6)
附录 B 道路工程..................................(11)
附录 C 桥涵工程..................................(20)
附录 D 隧道工程..................................(32)
附录 E 管网工程..................................(41)
附录 F 水处理工程.................................(49)
附录 G 垃圾处理工程................................(54)
附录 H 路灯工程..................................(57)
附录 I 钢筋工程..................................(70)
附录 J 拆除工程..................................(71)
附录 K 措施项目..................................(72)
本规范用词说明................................... (79)
附:条文说明....................................(80)
GB500857-2013市政工程计量规范图样




- PC官方版
- 安卓官方手机版
- IOS官方手机版















陕09j01建筑用料以及做法PDF电子版
19dx101-1建筑电气常用数据2019PDF版





10S505柔性接口给水管道支墩图集pdf格式高清
12K404地面辐射供暖系统施工安装图集pdf高清
建筑工程绿色施工规范GB/T 50905-2014pdf电
11BS4排水工程图集(建筑设备施工安装通用图
05SS904民用建筑工程设计常见问题分析及图示
GB50164-2011混凝土质量控制标准规范pdf格式
11SG102-3钢吊车梁系统设计图平面表示方法和