作为国家建筑标准设计参考图集之一,08CG10配筋混凝土砌块砌体建筑结构设计计算示例是一本颇具实用性和价值性的参考图集,该图集又被简称为08cg10图集。本节内容小编为大家整理带来的这份08cg10图集为pdf格式免费版,如果你需要这份国家建筑标准设计参考图的话,那就赶紧点击本文相应的下载地址来进行下载查阅吧!该图集由75页组成。
温馨提示:
本文档为PDF格式文档,因此需确保在阅读之前你已经安装了PDF阅读器,如果尚未安装阅读器,建议下载福昕PDF阅读器或其他PDF阅读器进行安装后阅读。
08CG10配筋混凝土砌块砌体建筑结构设计计算示例目录
目录 1
编制说明 2
示例一 局部配筋砌块砌体多层房屋
工程概况 8
结构选型及构造处理 10
抗震构造及防裂措施 12
结构静力计算 13
结构抗震验算 17
示例二 配筋砌块砌体剪力墙房屋
工程概况 23
结构选型 26
结构布置及构造要求 27
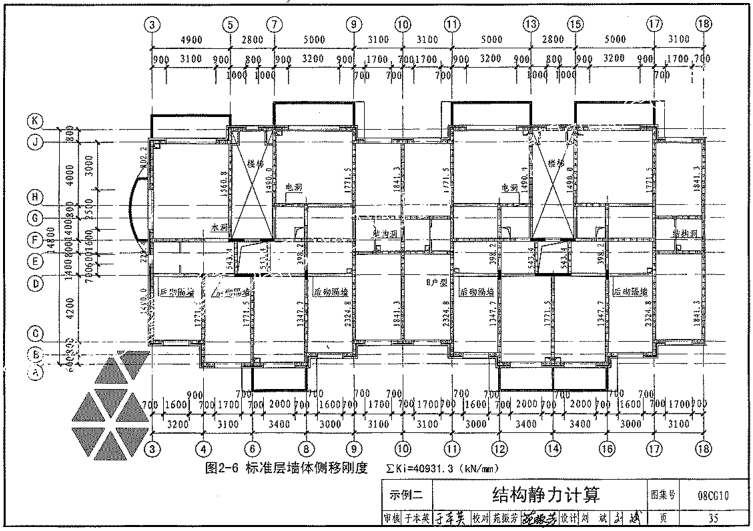
结构静力计算 30
结构抗震验算 39
其他构造处理 43
示例三 带有部分短肢墙的配筋砌块砌体剪力墙房屋
工程概况 44
结构内力分析 49
构件截面承载力计算 51
墙体构造 55
设计小结 58
示例四 高层框支配筋砌块剪力墙房屋
工程概况及基本计算条件 59
结构选型及内力分析 61
主要结构构件的设计计算 64
主要设计措施 70
设计小结 72
相关技术资料
08CG10配筋混凝土砌块砌体建筑结构设计计算示例使用说明
08CG10《配筋混凝土砌块砌体建筑结构设计计算示例》国家建筑标准设计参考图集,适用于非抗震设计和抗震设防小于等于8度地区的多层及高层配筋混凝土砌块砌体结构的住宅建筑,其它民用与工业建筑均可参考使用。
图集内容包括:局部配筋砌块砌体多层房屋,配筋砌块砌体剪力墙房屋,带有部分短肢墙的配筋砌块砌体剪力墙房屋,高层框支配筋砌块砌体剪力墙房屋,以不同结构类型的工程设计示例提供给设计人员,在配筋混凝土砌块砌体建筑工程设计中参考。
本图集与03SG615《配筋混凝土砌块砌体建筑结构构造》国家建筑标准设计图集配合使用。
08CG10配筋混凝土砌块砌体建筑结构设计计算示例图样





- PC官方版
- 安卓官方手机版
- IOS官方手机版















陕09j01建筑用料以及做法PDF电子版
19dx101-1建筑电气常用数据2019PDF版





10S505柔性接口给水管道支墩图集pdf格式高清
12K404地面辐射供暖系统施工安装图集pdf高清
建筑工程绿色施工规范GB/T 50905-2014pdf电
11BS4排水工程图集(建筑设备施工安装通用图
05SS904民用建筑工程设计常见问题分析及图示
GB50164-2011混凝土质量控制标准规范pdf格式
11SG102-3钢吊车梁系统设计图平面表示方法和