本节内容小编为大家精选带来的是pdf格式高清免费版02J102-2框架结构填充小型空心砌块墙体建筑构造图集(简称02j1022图集),该电子版02J102-2框架结构填充小型空心砌块墙体建筑构造图集共有59页,图集内容完整,字迹清晰,有需要一份这样02j1022图集免费下载的朋友可以点击本文下方的下载地址进行下载后查阅!
温馨提示:
本文档为pdf格式,因此需确保在阅读之前你已经安装了PDF阅读器,如果尚未安装阅读器,建议下载福昕PDF阅读器或其他PDF阅读器,进行安装后阅读。
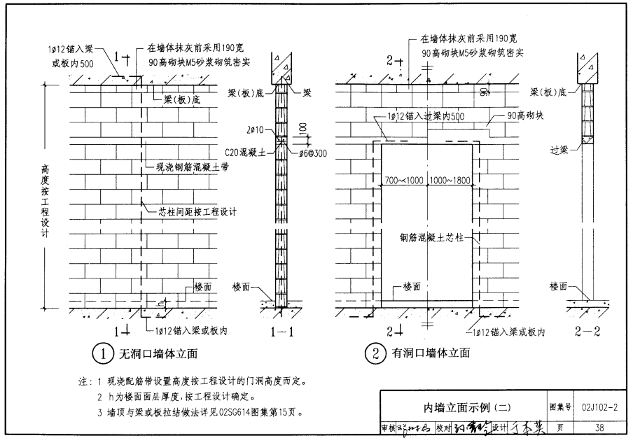
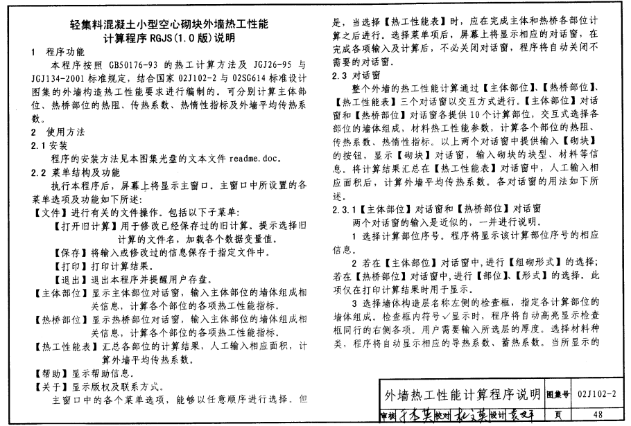
02J102-2框架结构填充小型空心砌块墙体建筑构造图集内容截图






以上是02j1022图集电子版相关内容介绍,查看完整版02j1022图集只需点击本文下方的下载地址下载即可。
- PC官方版
- 安卓官方手机版
- IOS官方手机版














19dx101-1建筑电气常用数据2019PDF版





10S505柔性接口给水管道支墩图集pdf格式高清
12K404地面辐射供暖系统施工安装图集pdf高清
建筑工程绿色施工规范GB/T 50905-2014pdf电
11BS4排水工程图集(建筑设备施工安装通用图
05SS904民用建筑工程设计常见问题分析及图示
GB50164-2011混凝土质量控制标准规范pdf格式
11SG102-3钢吊车梁系统设计图平面表示方法和