技嘉GA-X99-UD4支持新一代Intel® Core™ i7 极致版处理器,全不锈钢超耐久材质后窗接口,独家APP Center整合超频EasyTune™与云端Cloud Station™软件,以下文档是技嘉GA-X99-UD4使用手册,有需要的朋友可立即下载此文档。
温馨提示:
本文档为PDF格式文档,因此需确保在阅读之前你已经安装了pdf阅读器,如果尚未安装阅读器,建议下载福昕pdf阅读器或其他PDF阅读器,进行安装后阅读。

技嘉GA-X99-UD4使用手册目录
清点配件 .......................................................................................................................6
选购配件 .......................................................................................................................6
GA-X99-UD4主板配置图 .............................................................................................7
GA-X99-UD4主板功能框图 .........................................................................................8
第一章 硬件安装 .......................................................................................................9
1-1 安装前的注意事项 .........................................................................................9
1-2 网卡驱动程序下载 .......................................................................................10
1-3 产品规格 .........................................................................................................11
1-4 安装中央处理器及散热风扇 .....................................................................14
1-4-1 安装中央处理器(CPU) .......................................................................................14
1-4-2 安装散热风扇 .....................................................................................................16
1-5 安装内存条 ....................................................................................................17
1-5-1 四通道内存技术 .................................................................................................17
1-5-2 安装内存条 ..........................................................................................................18
1-6 安装扩展卡 ....................................................................................................19
1-7 构建AMD CrossFire ™ /NVIDIA ® SLI ™ 系统 .......................................................20
1-8 后方设备插座介绍 .......................................................................................22
1-9 安装后方I/O设备挡板铁片 .........................................................................23
1-10 插座及跳线介绍 ...........................................................................................24
第二章 BIOS 程序设置 ............................................................................................37
2-1 开机画面 ........................................................................................................38
2-2 BIOS设定程序主画面 ...................................................................................39
2-3 M.I.T. (频率/电压控制) ..................................................................................42
2-4 System Information (系统信息) ......................................................................54
2-5 BIOS Features (BIOS功能设定) .....................................................................55
2-6 Peripherals (集成外设) ...................................................................................59
2-7 Chipset (芯片组设定) ....................................................................................61
2-8 Power Management (省电功能设定) ............................................................64
2-9 Save & Exit (储存设定值并结束设定程序) ...............................................66
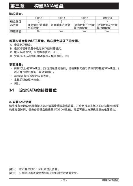
第三章 构建SATA硬盘 ............................................................................................67
3-1 设定SATA控制器模式 ..................................................................................67
3-2 安装SATA RAID/AHCI驱动程序及操作系统 ..............................................79
第四章 驱动程序安装 ............................................................................................83
4-1 Chipset Drivers (芯片组驱动程序) ...............................................................83
4-2 Application Software (软件应用程序) ...........................................................84
4-3 Information (信息清单) ...................................................................................84
第五章 独特功能介绍 ............................................................................................85
5-1 BIOS更新方法介绍 .......................................................................................85
5-1-1 如何使用Q-Flash (BIOS 快速刷新)更新BIOS .................................................85
5-1-2 如何使用@BIOS (BIOS 在线更新)更新BIOS ..................................................88
5-1-3 如何执行Q-Flash Plus .........................................................................................89
5-2 APP Center (应用中心) ..................................................................................90
5-2-1 EasyTune................................................................................................................91
5-2-2 System Information Viewer .....................................................................................92
5-2-3 EZ Setup .................................................................................................................93
5-2-4 Fast Boot ................................................................................................................96
5-2-5 Smart TimeLock ......................................................................................................97
5-2-6 Smart Recovery 2 (智能恢复2) ............................................................................98
5-2-7 USB Blocker .........................................................................................................100
5-2-8 Ambient LED ........................................................................................................101
5-2-9 V-Tuner .................................................................................................................102
5-2-10 Smart Switch ........................................................................................................103
5-2-11 Cloud Station Server ............................................................................................104
第六章 附录 ............................................................................................................111
6-1 音频输入/输出设定介绍 ............................................................................111
6-1-1 2 / 4 / 5.1 / 7.1声道介绍 .....................................................................................111
6-1-2 板载数字音频输出设定 ..................................................................................113
6-1-3 麦克风录音设定 ...............................................................................................114
6-1-4 录音机使用介绍 ...............................................................................................116
6-2 疑难排解 .......................................................................................................117
6-2-1 问题集 ................................................................................................................117
6-2-2 故障排除 ............................................................................................................118
管理声明 ................................................................................................................120
技嘉主板售后服务及质量保证卡 .....................................................................126
技嘉科技全球服务网...........................................................................................127
技嘉GA-X99-UD4使用手册——构建SATA硬盘

技嘉GA-X99-UD4规格参数
中央处理器(CPU)
支持LGA2011-3插槽处理器:Intel® Core™ i7处理器
L3高速缓存取决于CPU
芯片组
Intel® X99 高速芯片组
内存
8个 DDR4 DIMM插槽,最高支持到64 GB
* 由于Windows 32-bit操作系统的限制,若安装超过4 GB容量内存时,实际上显示之内存容量将少于实际安装的内存容量。
支持4信道内存技术
支持DDR4 3000(O.C.) / 2800(O.C.) / 2666(O.C.) / 2400(O.C.) / 2133 MHz
支持non-ECC内存
支持Extreme Memory Profile (XMP)内存
支持RDIMM 1Rx8内存 (non-ECC模式运作)
音效
内建Realtek® ALC1150芯片
支持High Definition Audio
支持2/4/5.1/7.1声道
支持S/PDIF输出
网络
内建Intel® GbE 网络芯片(10/100/1000 Mbit)


NOSQL数据库入门(中文版)pdf完整扫描版【高
95S235-2雨水口(二)混泥土井圈图集pdf格式免
大一自我鉴定范文合集doc格式免费版【大学大
96J622-3中悬钢侧窗螺杆式手摇开窗机图集pd
HADOOP实战(中文第二版)pdf清晰完整电子版







GB50016-2014建筑设计防火规范pdf格式免费版
05J909/07G120工程做法完整图集(高清无水印
疯狂android讲义第3版pdf高清扫描版【中文版