磊科nw339是一款高性能外置式150Mbps可拆卸天线的USB网卡,它应用环境广泛比普遍产品的性能更优异,是组建无线局域与无线信号覆盖的首选终端设备,并且支持多种主流操作系统。符合IEEE802.11N、IEEE802.11G、IEEE802.11B标准,下面小编给大家带来的是磊科nw339使用说明书,有需要的朋友可以下载磊科nw339说明书查阅详细内容。
磊科nw605+安装


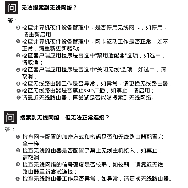
磊科nw339无线网卡常见问题解答


磊科nw339使用说明书介绍
下载地址
编辑推荐
学生请假条模板doc格式免费版【学生请假条范
6KB / 04-10 / doc格式免费版【学生请假条范文】
联通公司前台工作总结doc格式免费版
9KB / 01-11 / doc格式免费版
房屋租赁合同(个人租房合同)word打印版
7KB / 12-18 / word打印版
儿童画画软件(tux paint)09.21c 多语安装版
10.7M / 05-18 / 09.21c 多语安装版
相关合集
本类软件排行