兄弟 MFC-7360打印机使用说明书是兄弟公司为MFC-7360制作的使用说明书,为PDF文档。
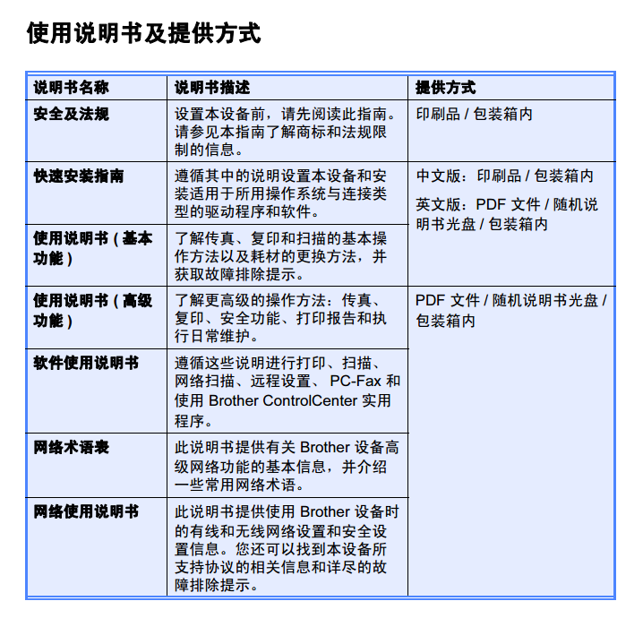
兄弟 MFC-7360打印机使用说明书及提供方式
兄弟 MFC-7360打印机使用说明书为PDF文档,如没有pdf阅读器,请点击链接,下载pdf阅读器。


Brother 兄弟 MFC-7360打印机使用说明书下载(基本功能+高级功能)介绍
下载地址
编辑推荐
最好的英语口语学习软件(英语口语集粹)v2.0
499KB / 04-08 / v2.0.0.4 免费绿色版
小学语文作业生成器1.2 官方绿色版
602KB / 03-02 / 1.2 官方绿色版
幼儿启蒙英语软件(成博士幼儿英语)1.0.20.1
3.7M / 04-02 / 1.0.20.16 绿色免费版
网店装修素材(淘宝店铺装修免费素材)
130M / 06-03 /
相关合集
本类软件排行