变频器,一个专业的电力控制设备,非常的实用,如果你买回来后,不会使用的话,可以来看看这份汇川md280系列变频器用户手册,高清电子打印版,pdf格式的哦!
变频器主要由整流(交流变直流)、滤波、逆变(直流变交流)、制动单元、驱动单元、检测单元微处理单元等组成。变频器靠内部IGBT的开断来调整输出电源的电压和频率,根据电机的实际需要来提供其所需要的电源电压,进而达到节能、调速的目的,另外,变频器还有很多的保护功能,如过流、过压、过载保护等等。随着工业自动化程度的不断提高,变频器也得到了非常广泛的应用。
变频器有什么作用
变频节能
变频器节能主要表现在风机、水泵的应用上。使用变频调速,当流量要求需要改变时,通过降低泵或风机的转速即可满足要求。降低电机不能在满负荷下运行时,多余的力矩对有功功率的消耗,减少电能的浪费。
功率因数补偿节能
无功功率不但增加线损和设备的发热,更主要的是功率因数的降低导致电网有功功率的降低,大量的无功电能消耗在线路当中,设备使用效率低下,浪费严重。使用变频调速装置后,由于变频器内部滤波电容的作用,从而减少了无功损耗,增加了电网的有功功率。
软启动节能
电机硬启动对电网造成严重的冲击,而且还会对电网容量要求过高,启动时产生的大电流和震动时对挡板和阀门的损害极大,对设备、管路的使用寿命极为不利。而使用变频节能装置后,利用变频器的软启动功能将使启动电流从零开始,最大值也不超过额定电流,减轻了对电网的冲击和对供电容量的要求,延长了设备和阀门的使用寿命。节省了设备的维护费用。
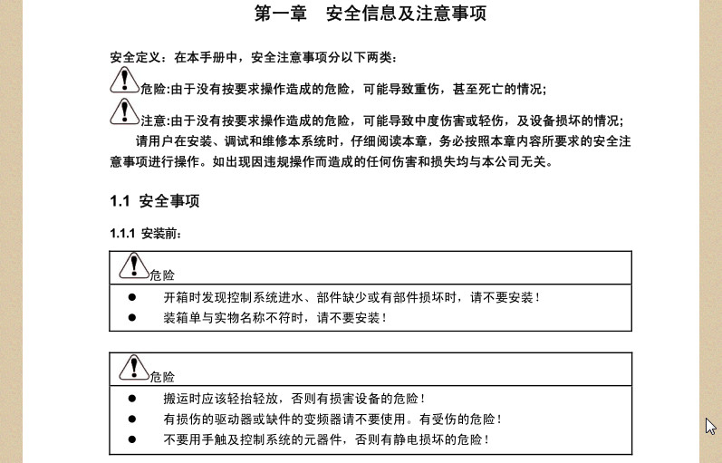
汇川md280系列变频器用户手册预览





英语语音学基础实用教程pdf格式免费版【语音
ABB变频器ACS510说明书(中文版)pdf格式用户
编程格调(试读版)pdf格式高清免费版
13K115 暖通空调风管软连接选用与安装图集p
硝烟中的Scrum和XP(我们如何实施Scrum)pdf完








Spring MVC学习指南pdf高清扫描版
php从入门到精通第3版pdf高清完整扫描版免费
GB50016-2014建筑设计防火规范pdf格式免费版