02J404-1 电梯建筑图集,是一款由东坡小编搜集而来的扫描pdf版。看起来虽然不是特别的高清,但是也算是非常的清晰了哦!有需要的朋友快来东坡下载使用吧!
02J404-1 电梯建筑图集官方介绍
1、设计依据
1.1建设部建设[2000]110号文《二000年国家建筑标准设计编制工作计划》。
1.2有关的现行建筑设计规范及电梯行业标准。
1.3电梯公司提供的样本、图纸及有关资料。
2、适用范围
2.1本图集适用于新建民用与工业建筑的电梯建筑设计和土建施工,也可在既有建筑电梯改造或增设时参照使用。
2.2本图集收编的电梯、自动扶梯和自动人行道均为各电梯公司提供的定型的产品。设计中需选用非标准产品时,应与电梯公司协商另作设计。
2.3本图集适用于速度≤2.5m/s的中、低速电梯,需要选用高速电梯时需与电梯公司协商,另行设计。
2.4本图集适用于建筑高度小于1OOm的建筑物。
02J404-1 电梯建筑图集内容摘选
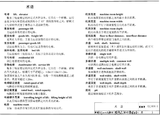
术语


电梯土建技术要求


SEO艺术(中文版)pdf格式高清免费版
淘宝店(淘宝商城)排名规则及流量提升教程免
大数据的冲击pdf电子版【高清无水印】
算法导论(中文第二版)pdf免费完整版【清晰扫
HTML5 Canvas核心技术图形动画与游戏开发pd



GB50016-2014建筑设计防火规范pdf格式免费版
05J909/07G120工程做法完整图集(高清无水印
疯狂android讲义第3版pdf高清扫描版【中文版