细心的朋友可能发现了,本站小编之前为大家提供了适用于一般混凝土梁的05G359-3悬挂运输设备轨道图集以及适用于钢筋混凝土和预应力混凝土折线形屋架的05G359-1悬挂运输设备轨道图集,小编要介绍的是,在本节内容中小编将继续为大家奉上悬挂运输设备轨道图集——05G359-4悬挂运输设备轨道图集,小编要强调的是该悬挂运输设备轨道图集适用于梯形钢屋架,该图集为pdf格式清晰版,共有62页,图集内容完整,字迹清晰,如果你需要这份图集的话,点击本文相应的下载地址进行下载即可!欢迎有需要的朋友下载使用哦!
温馨提示:
本文档为PDF格式文档,因此需确保在阅读之前你已经安装了pdf阅读器,如果尚未安装阅读器,建议下载福昕pdf阅读器或其他PDF阅读器进行安装后阅读。
05G359-4悬挂运输设备轨道图集相关推荐
05G359-4悬挂运输设备轨道图集简介
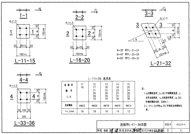
本图集适用于悬挂一台机构工作级别为M1~M5的手动单轨小车、电动葫芦,悬挂一台起重机工作级别为A1~A5的手动梁式起重机、电动单梁起重机的单层工业厂房;包括直线轨道连接图和弧线轨道连接图。主要包括非地震区和抗震设防烈度不大于9度地区钢屋架悬挂运输设备轨道连接的施工图。图集可供实际工程设计直接选用;连接节点和连接件详图,以方便工程设计直接选用与施工安装。
05G359-4悬挂运输设备轨道图集图样





pdf格式免费版05G359-4悬挂运输设备轨道图集相关内容小编就为大家介绍到这里了,更多pdf格式免费图集资料下载,敬请关注东坡下载站!

PHP高级编程(中文版)pdf完整电子版【扫描版
白帽子讲web安全epub格式【免费完整版】
jQuery基础教程(中文第四版)pdf高清电子版【
炒股为生鼓浪交易法pdf格式高清版【炒股初学
03D501-3利用建筑物金属体做防雷及接地装置









GB50016-2014建筑设计防火规范pdf格式免费版
疯狂android讲义第3版pdf高清扫描版【中文版