中南标11ZJ203种植屋面图集简称11zj203图集或中南标11zj203,本节内容小编为大家整理带来的这份11zj203图集字迹非常清晰,适合打印使用,是一份不错的学习工作参考工具,如果你需要一份“11zj203图集免费下载”资料,点击本文下方相应的下载地址即可将这份中南标11ZJ203种植屋面图集归入囊中,欢迎有需要的朋友进行下载查阅!
温馨提示:
本文档为pdf格式,因此需确保在阅读之前你已经安装了pdf阅读器,如果尚未安装阅读器,建议下载福昕pdf阅读器或其他PDF阅读器,进行安装后阅读。
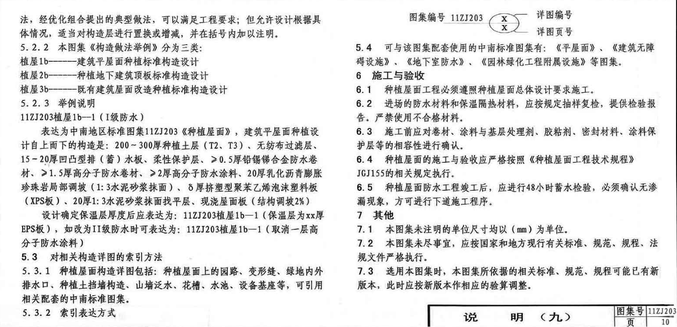
图集样张





pdf格式免费高清电子版中南标11ZJ203种植屋面图集相关内容小编就为大家介绍到这里了,更多pdf格式免费图集资料下载,敬请关注东坡下载站!

HTML5秘籍(中文第二版)pdf格式【高清完整电
04S301建筑排水设备附件选用安装图集pdf格式
3DMax效果图制作实例引导教程pdf格式免费版
机器学习实用案例解析(中文完整版)pdf清晰影
绩效管理体系ppt免费版【绩效管理培训课件】







GB50016-2014建筑设计防火规范pdf格式免费版
05J909/07G120工程做法完整图集(高清无水印
Spring MVC学习指南pdf高清扫描版
疯狂android讲义第3版pdf高清扫描版【中文版