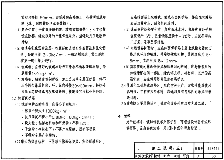
98R418管道及设备保温图集简称98r418图集,该图集适用于输送或储存介质温度为50-600℃,公称直径DN15-700mm的设备与管道(平壁)保温工程。本节内容小编为大家精选带来的这份98R418管道及设备保温图集为pdf格式免费高清电子版,内容完整详细,适合下载打印,有需要的朋友点击本文下方相应的下载地址进行下载查阅即可!
温馨提示:
本文档为pdf格式,因此需确保在阅读之前你已经安装了pdf阅读器,如果尚未安装阅读器,建议下载福昕pdf阅读器或其他PDF阅读器,进行安装后阅读。
图集样张





pdf格式免费版98R418管道及设备保温图集相关内容小编就为大家介绍到这里了,更多pdf格式免费图集资料下载,敬请关注东坡下载站!

HTML5开发精要与实例详解pdf格式【高清完整
94K402-1集气罐制作及安装图集pdf格式免费版
吉尼斯世界纪录大全2016word格式最新版
05G613混凝土小型空心砌块墙体结构构造图集
MIUI 7用户使用指南pdf格式免费版







GB50016-2014建筑设计防火规范pdf格式免费版
05J909/07G120工程做法完整图集(高清无水印
Spring MVC学习指南pdf高清扫描版
疯狂android讲义第3版pdf高清扫描版【中文版