本节内容小编为大家精选带来的是pdf格式高清免费电子版09J802民用建筑工程建筑初步设计深度图样,该09J802民用建筑工程建筑初步设计深度图样共由59页组成,该电子版图样内容清晰,有需要的朋友点击本文下方相应的下载地址即可进行下载使用!
温馨提示:
本文档为PDF格式文档,因此需确保在阅读之前你已经安装了pdf阅读器,如果尚未安装阅读器,建议下载福昕pdf阅读器或其他PDF阅读器进行安装后阅读。
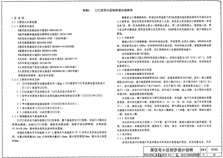
以下为图集样张





09J802民用建筑工程建筑初步设计深度图样(高清电子版) 相关内容小编就为大家介绍到这里了,更多pdf格式免费图集资料下载,敬请关注东坡下载站!
相关推荐

尼康D610全画幅单反相机用户使用手册pdf电子
JDK 1.5中文帮助java帮助(CHM)
95S235-2雨水口(二)混泥土井圈图集pdf格式免
C++标准程序库(中文版)pdf清晰扫描版【完整
Photoshop教程500经典案例集【实例教程】免






GB50016-2014建筑设计防火规范pdf格式免费版
疯狂android讲义第3版pdf高清扫描版【中文版
Spring MVC学习指南pdf高清扫描版
图解机器学习pdf高清扫描版【中文版】