skip跳过广告软件
免费测亩仪软件大全
红包助手微信抢红包软件
情侣飞行棋游戏大全



田长巡田移动端APP是款由广西壮族自治区田长制办公室与自然资源调查监测院联合开发的自治区级田长制服务移动端应用,APP依托信息化、数字化手段打造耕地保护一站式服务平台,精准匹配田长制巡田、举证、预警、考核等工作需求,是各级田长、网格员开展耕地保护工作的专业辅助工具。

数字化耕地保护:
以信息化技术赋能田长制工作,将巡田、问题处理、考核等线下工作线上化,实现耕地保护全流程数字化管理,提升工作效率。
全流程工作覆盖:
围绕田长制工作核心需求,打造巡田、举证、预警、上报、考核的完整工作闭环,一站式满足耕地保护各环节工作需求。
实时化数据交互:
支持巡田数据实时记录、问题实时上报、预警信息实时推送,实现上下级工作数据高效交互,做到耕地问题早发现、早制止。
多角色适配服务:
适配田长、网格员、群众等不同角色使用需求,不同角色对应专属功能权限,精准服务耕地保护各参与主体的工作与监督需求。
功能使用指引:
1、打开地图界面点击“开始巡田”,启动GPS定位并记录巡查轨迹,实时发现农田异常区域以便及时处理。

2、在地图上选择目标地块后点击“农田打卡”,自动标记当前位置与时间,完成责任区巡查签到并上传系统备案。

3、发现农田问题后点击底部“问题”图标(带红点提示),进入上报页面填写详情并提交至管理平台等待处理反馈。

4、进入“举证”页查看待举证记录列表,点击相机图标拍摄现场照片或视频,补充证据材料以支持问题核查与闭环管理。

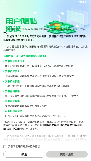
1、阅读用户隐私协议,勾选同意框后点击“同意并继续”,授权设备、位置、相机等权限以使用田长巡App核心功能。

2、进入登录页输入手机号与密码,可选“记住密码”或切换至微信/账号快捷登录,新用户点击“用户注册”创建账户。

3、在注册页面填写姓名、手机号、验证码及符合要求的密码(8-30位含大小写+数字+符号),点击“下一步”提交信息。

4、若需修改密码,进入修改页输入手机号、验证码与新密码,确认格式无误后点击“修改密码”完成安全重置操作。

日常巡田记录:
可实时记录巡田路线与工作内容,自动统计巡田里程等数据,还能判断异常巡田行为,实现巡田工作的规范化、数字化记录。
农田打卡监测:
设置300米范围限制的农田打卡功能,通过周期性打卡实现对管辖耕地情况的动态监测,及时掌握耕地现状。
耕地问题上报:
发现耕地违法违规行为可拍照取证并在线上传上报,支持添加问题类型、备注等信息,助力问题快速核实处理。
智能问题预警:
实时推送疑似耕地违法违规行为的预警信息,让工作人员第一时间掌握耕地风险点,实现耕地问题的前置化处理。
任务举证上报:
针对上级下发的工作任务,可拍照取证、填写信息完成举证上报,还支持任务编号搜索、补充举证等操作,提升举证效率。
云端数据查询:
支持空间分析多类耕地专题数据,问题上报、督办图斑均可实现云查询,为耕地保护工作提供精准的数据支撑。
巡田数据管理:
可查看、管理巡田记录,支持本机记录与云端同步,还能对巡田数据进行统计分析,为工作考核提供数据依据。
官方开发专业适配:
由广西壮族自治区相关官方部门联合开发,功能设计精准匹配当地田长制工作实际需求,专业性与实用性兼具。
操作便捷易上手:
功能界面简洁明了,巡田、打卡、上报等核心操作流程简单,工作人员无需复杂培训即可快速上手,适配基层工作场景。
安全无扰体验佳:
全程安全无广告,不占用过多工作时间,同时保障工作数据的安全性与保密性,让工作人员专注于耕地保护工作。
持续更新优化:
不断迭代版本优化功能,新增智能客服、短信登录、南宁影像支持等内容,修复各类问题,持续提升应用的稳定性与实用性。
田长巡田APP是赋能耕地保护田长制工作的优质数字化工具,功能覆盖耕地保护全工作流程,实时化、数字化的设计大幅提升了基层工作效率。官方开发保障了功能的专业性与适配性,操作便捷且无广告干扰。虽功能围绕政务工作展开针对性强,普通用户无使用需求,但对基层田长、网格员而言,是提升耕地保护工作效率的实用利器。
下载
田长巡田移动端
166.0M /
小编简评:田长巡app最
下载
移动要塞军团国际服
176.9M /
小编简评:移动要塞军
下载
移动大掌柜官方正版
86.7M /
小编简评:移动大掌柜
下载
企云记进销存移动端
25.4M /
小编简评:企云记进销
下载
iOfficeM2移动办公系统
31.6M /
小编简评:《iOffice
下载
三角洲行动快爆熟图工具移动端
1.32G /
小编简评:依托目前比
下载
移动安全门户
36.9M /
小编简评:移动安全门
下载
浩辰CAD移动版
69.5M /
小编简评:浩辰CAD移动
下载
陕西移动网格通APP官方正版
233.3M /
小编简评:陕西移动网
赚点集思吧平台(微赚)
46.6M
4.8.1 官方版
应用商店(小米自带)app
33.1M
5.4.3 官方版
自动点击器安卓版
23.7M
2.0.12.24 最新版
nubia应用中心最新版
15.9M
4.3.0.062814 官方手机版
双开助手微分身版
17.6M
10.2.6.0 官方正式版
互传vivo一键换机app
44.8M
7.0.14.5 官方最新版
XY工具库
2.5M
1.0.0 最新版
play商店安卓版(Google Play 商店)
94.1M
50.5.19-24 最新版
乐柠画质助手软件
124.4M
4.8 安卓版
葫芦侠最新版本
33.9M
v4.4.1.5.3 安卓版
华为应用市场app官方最新版
56.0M
16.0.1.300 官方版
冷眸软件库新版
1.3M
10.0 最新版
网友评论
支持( 0 ) 盖楼(回复)
支持( 0 ) 盖楼(回复)
支持( 0 ) 盖楼(回复)