超自然行动组辅助器大全
三角洲行动地图工具
星球人直装版本大全
秋华连点器



重点注意:
第三方游戏辅助工具可能违反多数游戏的用户协议,存在账号封禁、角色隔离等风险(如永久隔离至 “比武场”)。
软件虽宣称具备安全机制,但无法完全规避检测风险,且部分设备可能存在分辨率不兼容问题。
建议玩家遵守游戏规则,谨慎使用此类辅助工具,避免造成账号损失。
免责声明:
本站只做软件资源分享,对于各位用户使用该软件资源产生的任何问题皆与本站无关,请知悉!!!
轮回丹是一款面向Android平台的游戏辅助脚本工具,软件无需Root即可使用,核心适配射击类等多款游戏,提供透视、瞄准辅助、自动挂机等多元辅助功能,通过预设脚本自动执行游戏操作,帮助玩家简化任务流程、提升战斗效率,完全免费开放核心功能。

无Root便捷使用:
无需对设备进行Root操作,仅需开启悬浮窗权限即可运行,适配多数Android机型,降低使用门槛,新手也能快速上手配置。
多功能脚本适配:
整合透视、压枪、自动瞄准、挂机刷取等多重辅助功能,支持幽冥界、六道等特定游戏场景的专属打法设置,适配不同游戏任务需求。
高自由度参数调节:
可自定义开枪间隔、压枪速度、开箱时间等细节参数(精确到毫秒),支持战力上限丢丹、自动拾取开关等个性化配置,贴合不同玩家操作习惯。
双模式辅助支持:
兼顾单人玩家与工作室需求,提供常规辅助功能与“三拖一”“订单查询”等专项功能,支持批量刷取积分、上传背包材料等操作。
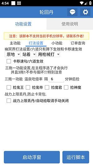
1、进入“轮回丹”脚本主功能页,勾选自动倍率、签到等选项,设置温泉挂机、神魔宝箱等任务时长,配置开枪与无效开枪次数后运行脚本。

2、切换至“打法设置”标签,选择幽冥界打法及六道生效条件,勾选卡移速勾/六道生放,设定三拖一功能间隔时间,启用战力上限保护机制。

3、在“小功能”页中按需开启单点射击、压枪拾丹、吃属性丹等辅助操作,调整毫秒级延迟参数,点击底部提示链接解决卡顿问题优化体验。

4、前往“订单查询”页面输入工作室专用订单号,勾选上传背包材料或倍率刷分停止条件,确保填写信息与订单一致以便系统准确核验数据状态。

战斗辅助工具:
内置强大透视功能,可实时显示敌人位置、武器装备等战场信息;自动瞄准与压枪辅助,锁定目标并优化射击精度,提升击中效率。
自动挂机脚本:
支持温泉挂机、神魔宝箱、鬼王宝箱等场景的自动任务执行,0点自动重置任务,定时捡取道具、吃倍率道具,无需手动操作即可完成资源积累。
细节功能配置:
提供三种视角模式切换、视野优化等功能,帮助玩家提前发现威胁;支持捡丹吃丹、属性丹自动使用等便捷操作,减少重复手动动作。
安全防护机制:
通过模拟真实操作的特殊技术,减少异常行为记录,搭配多种账户保护机制,降低游戏检测风险(注:第三方辅助仍存在违规风险)。
订单管理功能:
工作室用户可通过订单号查询进度,支持上传背包材料、设定积分刷取上限(如36W积分停止),适配批量操作需求。
悬浮窗快捷控制:
运行后生成悬浮窗,可实时开关脚本、调整参数,无需切换应用即可完成功能控制,操作便捷高效。
功能全面无付费:
核心辅助功能完全免费,无强制广告与付费壁垒,从基础瞄准到高级挂机功能全覆盖,性价比突出。
适配场景广泛:
既支持单人玩家日常任务简化,也能满足工作室批量操作需求,兼容射击游戏、角色扮演等多种类型游戏的核心玩法。
参数精准可控:
毫秒级参数调节与场景化脚本预设结合,既能一键启用默认配置,也能深度自定义细节,适配不同游戏版本与战斗场景。
社群支持完善:
提供官方QQ交流群(665***271),方便用户反馈问题、交流配置方案,获取脚本更新与适配指导。
轮回丹作为免费游戏辅助工具,以多功能脚本与便捷操作满足了玩家简化游戏流程的需求。无Root使用、精准参数调节与多场景适配,使其在同类工具中具备一定竞争力。
下载
停不下来的轮回手游
1.32G /
小编简评:《停不下来
下载
轮回小镇(TapTap测试版)
94.7M /
小编简评:轮回小镇是
下载
无限轮回游戏安卓版
787.9M /
小编简评:《无限轮回
下载
点明安卓公益版
65.2M /
小编简评:点明安卓公
下载
重启人生-轮回重生模拟器
228.5M /
小编简评:重启人生-轮
下载
秃秃鼠脚本软件官方版
15.0M /
小编简评:秃秃鼠APP是
下载
六道轮回1折免费版
262M /
小编简评:这款福利游
下载
MCEM公益软件
246KB /
小编简评:MCEM公益科
下载
马娘助手台服姬塔脚本
77.9M /
小编简评:专为在玩台
秋华连点8.0无字版
18.8M
8.0 最新版
闪电美化包稳定版
3.0M
1.4 稳定版
万能点击器连点器免费版
36.3M
1.0.8 最新版
fcl启动器下载手机版(Fold Craft Launcher)
235.1M
1.2.8.8 手机版
skinseed最新版本
22.8M
6.5.7 绿色版
90fps官方最新版
10.7M
117 官方版
地铁跑酷直充工具
5.1M
1.0 免费版
准心精灵(准星精灵)
6.3M
4.1 最新版
画质怪兽下载
38.7M
3.0.1 官方正版
crossohai Pro安卓版(ClevrSyno Pro)
28.6M
22.9 官方版
八门神器官方正版
60.2M
4.0.4.2 最新版
littlehelper小扳手辅助器(猫羽雫1.1)
7.7M
1.1 免root版
网友评论
支持( 0 ) 盖楼(回复)
支持( 0 ) 盖楼(回复)
支持( 0 ) 盖楼(回复)