


末世求生模拟器是一款高自由度的荒岛生存策略手游,玩家将扮演一名末日幸存者,置身于资源匮乏、危机四伏的异界孤岛。游戏融合采集建造、工具制作、天气应对与动态事件系统,要求玩家在饥饿、健康、野兽袭击与极端气候等多重压力下艰难求生。通过搭建庇护所、研制武器、捕鱼设陷阱、解锁新岛屿,逐步从挣扎求存迈向开拓发展。凭借真实数值逻辑与高度随机的剧情分支,为玩家构建出一个充满博弈与沉浸感的末日生存舞台。

动态环境挑战:
昼夜交替、暴雨、潮汐涨落等真实天气系统直接影响生存策略。
百种资源管理:
从木材、草药到稀有金属,需合理分配以平衡探索与基础生存需求。
道德抉择系统:
随机事件常伴随救人或掠夺等选择,影响NPC关系与多结局走向。
深度建造体系:
从简易木屋到地下堡垒,支持自定义结构以抵御野兽与自然灾害。
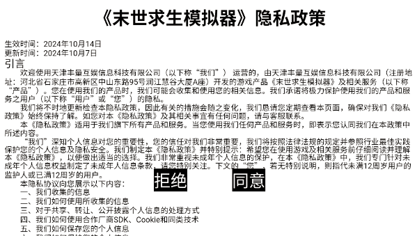
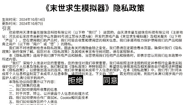
1.首次启动游戏时,会弹出《末世求生模拟器》隐私政策页面,用户需阅读并选择“同意”以继续使用游戏。

2.进入游戏主界面后,玩家将看到主角站在一座热带岛屿上,系统提示“快找找这座岛上有什么吧”,引导玩家开始探索。

3.游戏目标明确显示在顶部:“救援在第30天到来”,同时出现对话框提示“请在救援到来之前坚持30天”,强调生存挑战的时间限制。

4.玩家可通过屏幕左下角的虚拟摇杆控制角色移动,在岛屿上行走、寻找资源,如木材、石头和食物等,为后续建造与生存做准备。

资源采集与合成:
砍树、挖矿、采药,制作工具、武器与生存装备。
庇护所建造与升级:
自由布局房屋结构,提升防御力与功能性。
生存状态监控:
实时管理饥饿值、健康度、体温等关键生命指标。
动态任务与事件:
随机遇到漂流箱、求救信号、野兽围攻等突发状况。
岛屿探索机制:
解锁新区域,发现隐藏资源点与剧情线索。
策略性强,耐玩度高:
生存数值严密,资源分配考验决策能力。
操作简洁流畅:
交互界面直观,采集与建造响应迅速,降低操作负担。
高自由度玩法:
无固定路线,玩家可选择合作、掠夺或隐居等多种生存风格。
持续内容更新:
开发商定期优化事件逻辑与新增岛屿内容,保持新鲜感。
末世求生模拟器成功将硬核生存机制与移动端体验结合,既保留了资源管理与环境对抗的紧张感,又通过极简操作降低上手门槛。技能成长路径清晰,从徒手采集到打造精良装备的过程反馈扎实。随机事件有效避免重复枯燥,而道德选择更增添叙事深度。因为内容密度高,所以是喜欢策略生存类玩家不可错过的佳作。
下载
末世求生者
106.3M /
小编简评:末世求生者
下载
简易停车模拟器(Easy Parking Simulator)
163.2M /
小编简评:简易停车模
下载
代码人生开发模拟器
8.7M /
小编简评:代码人生开
下载
熊猫模拟器(Panda Simulator)
151.7M /
小编简评:熊猫模拟器
下载
逗比人生模拟器
7.2M /
小编简评:逗比人生游
下载
开个洗脚店模拟游戏
176.3M /
小编简评:开个洗脚店
下载
我是出租车司机模拟器3D版
176.0M /
小编简评:我是出租车
下载
假面骑士帝骑模拟器(欧布圆环作者新作)
511.1M /
小编简评:《假面骑士
下载
Igames PS2模拟器
57.0M /
小编简评:iGames PS2
御剑封魔手游
1G
1.2.12 最新版
ARK方舟终极移动版
1.31G
1.0.0 官方版
斗罗大陆猎魂世界
1M
2.5.1 最新版
无限暖暖官方正版
539.0M
2.0.1 最新版
诅咒之岛游戏
220.8M
v0.9.9.0.839 安卓版
绝区零官方2026最新版
399.5M
2.5.0 手机版
罗布乐思正版手游国际服(Roblox)
123.6M
2.706.750 安卓版
梦幻西游
1.84G
1.548.0 最新版
光遇空巢版全物品
1.10G
0.25.6 (268169) 全动作版
光遇测试服全物品版下载2026
1.98G
0.26.5 (277108) 最新版
大话西游手游2026最新版
1.90G
v2.1.416 安卓版
Sky光遇测试服最新版2026
1.62G
v0.15.3 最新版
网友评论
支持( 0 ) 盖楼(回复)
支持( 0 ) 盖楼(回复)
支持( 0 ) 盖楼(回复)