红包助手微信抢红包软件
情侣飞行棋游戏大全
键鼠映射软件推荐
社恐app推荐







交通违章快查是专注于交通安全知识普及与违章查询辅助服务。不同于传统交管平台,该APP不直接提供官方违章数据查询,而是通过系统化整理交通法规、信号灯规则、标志识别、处罚标准等内容,帮助用户深入理解交通规则,主动规避违章风险。同时集成应急电话、交警手势图解、车辆硬件知识等模块,打造集学习、预防与应急于一体的出行安全助手,适合新手司机及所有关注行车安全的用户使用。

-全面交通知识库:
涵盖信号灯、标志、标线、手势等核心交规内容,图文并茂易理解。
-违章处罚详解:
清晰列出各类违章行为对应的扣分、罚款标准,提升守法意识。
-应急求助指南:
一键获取交通事故报警、拖车救援、保险服务等紧急联系电话。
-车辆结构图解:
通俗解读汽车关键部件功能,助力日常保养与故障初步判断。
1.打开应用进入首页,可点击“交通信号灯”“交警手势”等功能入口,查看对应交通知识;也可通过“扣分标准”“硬件图解”等模块,学习驾考及车辆相关常识;

2.点击“交通信号灯”,进入详情页查看各类禁令标志的图示及含义,系统了解交通信号规则;

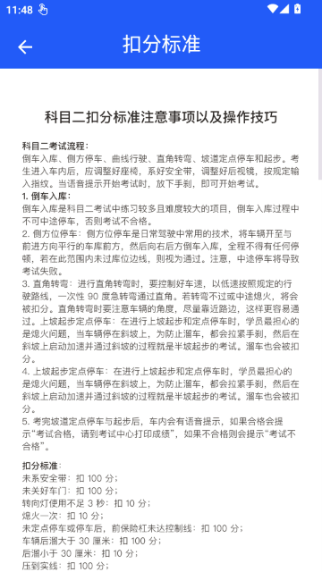
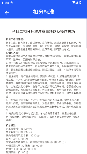
3.点击“扣分标准”,查看科目二扣分细则与考试流程、操作技巧,辅助驾考学习;

4.点击“硬件图解”,查看方向盘、离合器等车辆部件的操作方法图示,掌握车辆硬件使用知识;

5.切换至“事故定责”页面,点击“图解交通事故”案例,通过互动形式判断事故主责方,点击“点击查看分析”了解责任判定逻辑;

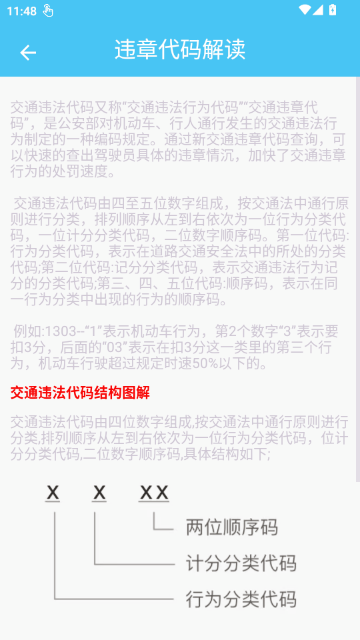
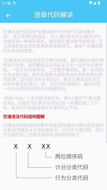
6.在“违章代码”模块,输入交通违法代码后点击“查询”,可获取对应违章行为说明;


7.切换至“应急电话”页面,可直接查看110、122等应急电话,或选择对应保险公司、道路救援的联系渠道,快速获取帮助。

1.交通信号灯解析:
详细说明红绿灯、箭头灯、闪烁灯等不同状态的通行规则。
2.交通标志大全:
收录国内外常见禁令、警告、指示、指路标志,支持分类浏览。
3.交警手势教学:
动态图解停止、直行、转弯等8种标准指挥手势,应对无信号路口。
4.违章行为对照表:
按“超速”“违停”“闯红灯”等场景分类,明确违法后果。
-安全出行百科:
整合驾驶技巧、雨天行车、高速注意事项等实用贴士。
-离线可用:
所有知识内容本地存储,无需联网即可随时查阅。
-界面简洁直观:
分类清晰,操作零门槛,中老年用户也能轻松上手。
-免费全功能开放:
无需注册或付费,所有内容即装即用。
交通违章快查虽不提供实时违章查询,却在“防患于未然”上下足功夫。其系统化的交规讲解远超普通图册,尤其适合驾考学员和新手司机巩固知识。实测内容准确、更新及时(V1.1.1,2026年1月),应急电话与车辆图解模块实用性突出。作为一款轻量级(<10MB)、无干扰的工具APP,它填补了“知其然更知其所以然”的教育空白,是值得常备的行车安全伴侣。
下载
天天抓娃娃app
49.2M /
小编简评:《天天抓娃
下载
贝壳阅读app
35.7M /
小编简评:《贝壳阅读
下载
Avvy捏脸app
41.9M /
小编简评:《Avvy》是
下载
鲸喜短剧app
66.1M /
小编简评:《鲸喜短剧
下载
漫拾光漫画app
25.1M /
小编简评:《漫拾光》
下载
雪糕英语APP
78.4M /
小编简评:《雪糕英语
下载
juicee轻轻断食app
94.1M /
小编简评:《juicee轻
下载
DreamloveAI聊天app
62.5M /
小编简评:《Dreamlov
下载
计算机二级米考试app
41.1M /
小编简评:《计算机二
赚点集思吧平台(微赚)
46.6M
4.8.1 官方版
应用商店(小米自带)app
33.1M
5.4.3 官方版
自动点击器安卓版
23.7M
2.0.12.24 最新版
nubia应用中心最新版
15.9M
4.3.0.062814 官方手机版
双开助手微分身版
17.6M
10.2.6.0 官方正式版
互传vivo一键换机app
44.4M
7.0.9.6 官方最新版
XY工具库
2.5M
1.0.0 最新版
play商店安卓版(Google Play 商店)
93.5M
49.9.19-23 最新版
乐柠画质助手软件
124.4M
4.8 安卓版
葫芦侠最新版本
33.9M
v4.4.1.4 安卓版
华为应用市场app官方最新版
54.9M
15.4.1.300 官方版
冷眸软件库新版
1.3M
10.0 最新版
网友评论
支持( 0 ) 盖楼(回复)
支持( 0 ) 盖楼(回复)
支持( 0 ) 盖楼(回复)