高考志愿APP排行
钢琴模拟软件推荐
DeepSeek官方app
快递驿站app合集





测放王是个专业的GNSS大地测量手簿软件,主打工程测量放样全流程服务,当前适配华测E93等RTK设备,兼容安卓系统。软件依托高性能图形引擎,实现CAD图纸(DXF/DWG格式)高兼容处理,支持云瘦身、天正转换、影像叠加等核心功能,将内业设计图纸无缝衔接外业作业,大幅提升道路、电力、光伏等工程的放样效率,是工程测量人员的核心工具。

CAD处理能力强:
99.9%兼容CAD 2000-2021版本图纸,自动识别长度单位与坐标系,配合天正云转换功能,确保天正图纸不丢标注、图形,解决外业图纸适配痛点。
作业效率高:
CAD云瘦身可清除无用内容,图纸打开速度比同类产品快5-10倍,拖动缩放流畅度提升52%;跟随放样功能支持第一视角导航,图随人动,放样效率提升50%。
多场景适配:
覆盖道路、电力、光伏、基坑等多行业需求,如道路可放样平交路口、挡墙,光伏支持一键提取桩坐标,基坑能自动显示开挖辅助线,无需现场手工计算。
内外业协同:
支持外业数据实时上传内业,配合云服务与微信小程序数据互传,无需蓝牙或数据线,实现“外业测量-内业成图”无缝衔接,减少沟通成本。

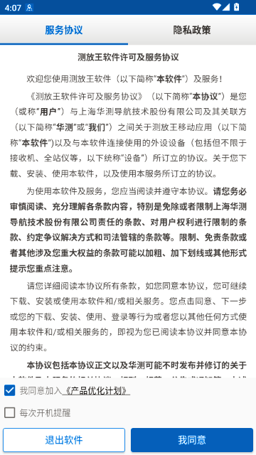
1.打开“测放王”应用,首次启动时会显示服务协议页面,用户需勾选“我同意加入《产品优化计划》”并点击“我同意”以继续使用软件。

2.进入应用后,系统弹出权限提示框,要求授予位置信息、存储空间和电话权限,以便程序正常运行,用户需点击“授权”按钮进行确认。

3.然后进入应用权限管理界面,可查看已允许的权限项,包括电话、附近设备、麦克风、位置信息、文件和媒体以及相机等。

4.授权完成后,返回主界面,点击底部“项目”标签,进入工程管理界面,可进行工程管理、坐标系参数设置、点管理、线管理、面管理、道路编辑、影像图库、代码管理、图层管理、导入导出等功能操作。

5.切换至“测量”标签页,可选择多种测量功能,如测量绘图、点测量、视频测量、点放样、线放样、CAD放样、CAD画图、道路放样、面积测量、河道测量、边坡放样、点校正、基站平移、基坑开挖线放样、光伏放样等。

6.点击底部“配置”标签,进入设备与系统设置界面,可进行连接仪器、一键固定、移动站设置、基站设置、设备信息查询、仪器注册、SIM卡充值、立即更新、高级设置等操作,实现对测量设备的全面管理。

CAD放样全流程支持:
导入CAD图纸后可进行图纸校正、捕捉类型设置,支持CAD图与在线影像图(天地图、自定义底图)叠加显示,找点更直观,避免错放漏放。
多行业专项测量:
道路放样可编辑超高、加宽、结构物轴线,自动计算斜距等分点;电力测量自带代码集,支持风偏点测量与初勘线路特征点捕捉;光伏放样每天可多放400个桩位。
数据处理与输出:
支持2D/3D面积计算,自动生成面积、周长测量报告;可导出横断面数据至后处理软件,自动生成CAD断面图;测量数据可合并导出DWG格式,减少内业绘图工作量。
设备协同与保障:
连接华测RTK设备时支持免对中测量(60°倾斜范围内可用),惯导模块初始化仅需“摇一摇”;支持断网续测技术,差分信号中断仍保持固定精度,适应复杂工地环境。
便捷操作工具:
提供“自动最近点”放样,减少操作步骤;支持NFC秒速闪连设备,一贴即连;手簿端支持侧边测量快捷键,符合外业单手操作习惯,提升作业舒适度。
低门槛易上手:
软件逻辑贴合测量用户习惯,支持“傻瓜式”基坑开挖线放样、道路锥坡放样,无需复杂设置;自带智能客服与远程控制,新手也能快速掌握核心操作。
性能稳定高效:
自研meta引擎可10秒打开200M超大CAD底图,百兆文件加载无卡顿;采用云端同源3.0算法,GNSS信号固定快、精度高,抗磁干扰能力强,适应电磁暴等恶劣环境。
硬件适配广泛:
兼容华测全系列RTK设备,手簿支持5.5英寸高亮大屏,强光下显示清晰;手簿仅重345g、厚1.54cm,人体工学设计握持舒适,外业长时间使用不累手。
持续服务支持:
手簿自带3年免费测绘流量,全国4400+CORS站覆盖,平均密度高于行业80%;板卡固件支持在线推送升级,无需返厂,保障长期稳定使用。
测放王作为工程测量专业软件,以CAD放样为核心优势,覆盖多行业需求,内外业协同能力突出,大幅解决传统测量“效率低、易出错、协同难”的痛点。免对中、断网续测等功能适配工地复杂环境,高亮大屏与轻量化手簿提升外业体验。
虽需搭配华测硬件才能发挥完整性能,但对工程测量团队而言,其高效性与专业性能显著降低作业成本,是一款实用性极强的测量工具,值得推荐。
下载
猹话会(校园论坛)社交软件
223.7M /
小编简评:猹话会是一
下载
GPS测试仪手机版
35.2M /
小编简评:GPS测试仪是
下载
Win 11 Launcher(Win11启动器)手机版
37.0M /
小编简评:Win11启动器
下载
aTrust软件官方版
71.9M /
小编简评:aTrust是一
下载
把脉MaiWatch软件
59.4M /
小编简评:把脉MaiWat
下载
视频转文字软件手机版
49.2M /
小编简评:视频转文字
下载
手机监控远程看家精灵
63.6M /
小编简评:手机监控远
下载
BilldDesk远程控制软件
49.9M /
小编简评:《BilldDes
下载
剧小鹿软件
79.9M /
小编简评:剧小鹿是一
deepseek正版免费下载
8.7M
1.5.4 最新版
纳米AI搜索app
69.7M
2.3.6 最新版
通义千问手机版(阿里AI大模型)
139.7M
6.1.6.2781 安卓版
农事直通app
92.6M
1.2.0.3 最新版
AR Drawing安卓版
104.1M
5.0.0 最新版
谷歌邮箱app(gmail)
169.2M
2025.12.29.855765709 手机版
zoom官方免费下载
154.6M
6.3.10.27968 最新版
易企秀设计
41.4M
5.63.0 安卓最新版
旺商聊app
95.9M
3.6.1 安卓最新版
支云全场景庭审系统
62.6M
2.2.1.4 最新版
内蒙古移动申报(内蒙古企智登)
51.0M
2.6.2 最新版
职校家园app
57.1M
v1.6.2 官方版
网友评论
支持( 0 ) 盖楼(回复)
支持( 0 ) 盖楼(回复)
支持( 0 ) 盖楼(回复)