字节短剧app(PikoShow)
4.7.4 手机版
安装到手机
华数鲜时光TV版(百视通鲜时光)
4.5.2 电视版
安装到手机
巨量引擎app
3.8.7 安卓版
安装到手机
今日头条大字版app
8.4.9 官方安卓版
安装到手机
华数鲜时光app
3.6.8 最新版
安装到手机
2022今日头条头号英雄答题助手app
8.7.1官方版
安装到手机
可以下载国际服手游的app
手表浏览器
磁力搜索器
云梦软件库



使用魔法将ip地址切换到英国、拉美、东南亚地区即可解除地区限制
《豆包国际版》是一款字节跳动面向海外市场推出的全能型AI助手应用,以先进的自然语言处理和个性化AI创建功能为核心,为用户提供从智能对话、学习辅导、创意写作到情感支持等多场景服务,致力于成为全球用户的随身智能伙伴。

Cici是曾用名,软件目前已改名为Dola,因此软件安装后名为Dola,软件是豆包国际版名称,是字节跳动官方推出的。
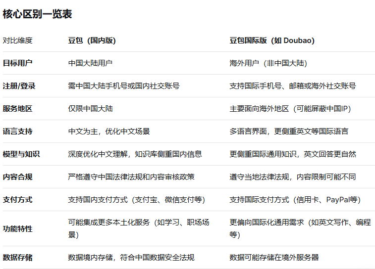
和国内版相比,两者在功能上没有很大的区别,图片生成、写作、聊天、学习辅导、翻译、问答等功能应有尽有,但是国际版的话限制词会少一点,对于普通用户而言,国内版就能满足你的所有使用需求.
1、这个app国内使用会弹出地区限制的提示,如下图所示,但它的地区限制解除方法十分简单,不用像抖音海外版一样又是切换手机地区,又是拔掉sim卡啥,它只要使用魔法将ip地址选择英国或是东南亚等一些国家即可进行登录使用,因为豆包目前只在英国、东南亚、南美洲等一些国家上架。

2、用户切换ip后即可不会弹出地区限制的提示了,就可以正常使用了,底部会出现一行【不登录直接使用】的文本,点击即可进入使用了

1、在解除地区限制后它是支持使用国内手机号码进行使用的

2、不直接登录也可以进行使用,使用方法和国内的豆包一样

3、还可以打电话给它,向它通过语言的方式询问问题

4、它回答时还会给你发表情包啥的,很像是你和真人聊天一样


国内版:针对中文用户习惯深度优化,在中文对话、国学、国内考试、职场文档等方面表现更强,且可能接入更多国内生态服务。
国际版:为全球用户设计,在多语言对话(尤其是英文)、国际知识、代码编程、学术写作等方面更具优势,文化背景更国际化。
具体操作步骤:
1、下载并安装豆包国际版App:从官方或可信渠道获取国际版(如Cici或Dola)安装包。
2、启用VPN或代理:使用可靠的VPN工具,将IP地址切换到英国、东南亚或南美洲等豆包国际版上架的地区。
3、打开App并登录:切换IP后,打开豆包国际版,地区限制提示将消失,底部可能出现“不登录直接使用”选项,点击即可进入使用。
注意事项:
VPN选择:确保VPN服务稳定、速度快,并能可靠连接到目标地区,否则可能仍触发限制。
法律与合规:使用VPN绕过地区限制可能违反当地法律法规或服务条款,需自行评估风险。
账号安全:避免使用来历不明的VPN工具,以防个人信息泄露。
下载
Dolala趣学音乐
25.6M /
小编简评:Dolala趣学
下载
潘多兰岛PANDOLAND(潘多兰岛国际服安装器)
152.0M /
小编简评:潘多兰岛游
下载
addol
26.1M /
小编简评:addolapp是
下载
Dolan Kart(多兰赛车手游)
55.2M /
小编简评:多兰赛车手
下载
BabolAI手机版
46.7M /
小编简评:《BabolAI》
下载
油管YouTube安卓版安装包(youtube download app)
163.4M /
小编简评:全球创作者
下载
地狱猎手镇魂录国际服安装器
187.6M /
小编简评:地狱猎手:
下载
卿卿我我app(LoveyDovey)
48.9M /
小编简评:《卿卿我我
下载
Doka相机安卓版
132.7M /
小编简评:《Doka相机
趣岛app
41.2M
1.1 安卓版
小米汽车官方app
228.9M
2.1.1 最新版
掌上无畏契约官方入口下载
105.2M
2.2.2 最新版
暴雪战网手机版app
25.7M
v1.29.1.38 最新版
小红书海外版国际版(REDnote)
135.3M
8.77.0 最新版
闪氪手游充值下载
8.3M
1.3.3 最新版
steam手机版官方下载
117.8M
3.10.6 安卓版
Weibo微博
158.9M
15.12.5 手机版
Google Play Store安卓版(Google Play 商店)
92.7M
49.6.19-23 最新版
猪猪软件库安装下载
6.3M
2.8 安卓版
Chrome(谷歌浏览器下载手机版)
274.3M
144.0.7559.59 最新正版
google play商店官方下载
92.7M
49.6.19-23 最新版
网友评论
支持( 0 ) 盖楼(回复)
支持( 0 ) 盖楼(回复)
支持( 0 ) 盖楼(回复)