





反应实验室APP是一款免费学习辅助类APP,软件专注服务初高中物理、化学学习需求。APP整合了物理公式、化学公式、反应方程式等核心学习资源,涵盖元素周期表、物质溶解性、金属活动表、元素电负性等实用工具,还提供物质俗称、颜色信息查询功能。界面分类清晰,资源覆盖全面,既能满足日常作业、实验记录的即时查阅需求,也能助力知识点系统梳理,是学生、教师提升理化学习与教学效率的优质辅助工具。

资源覆盖精准全面:
聚焦初高中理化核心知识点,从公式、方程式到物质性质、工具表格,一站式覆盖学习与教学核心需求。
查询使用便捷高效:
按物理、化学分类整合资源,检索路径清晰,无需复杂操作即可快速找到目标内容,节省查阅时间。
实用功能高度适配:
物质颜色、俗称、溶解性等功能贴合实验记录场景,元素周期表、电负性表格等满足深度学习需求。
纯净无干扰体验:
无广告弹窗干扰,APP运行流畅,专注学习辅助核心功能,避免不必要的打扰。
1:打开反应实验室APP,阅读温馨提示后,点击“阅读并同意”进入APP。

2:在首页可选择“物理知识”或“化学知识”板块,例如点击“物理公式”可查看物理公式,点击“初中物理-知识点”可进入知识点归纳页面。

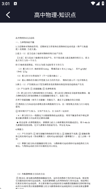
3:进入“高中物理-知识点”页面,可浏览高考物理知识点总结,如力的物体平衡作用、重力、弹力、摩擦力等内容。

4:切换到“化学知识”板块,可选择“方程式”“俗称”“颜色”等功能,也可查看“物质溶解性”“摩尔质量”“元素周期表”“金属活动表”等必备知识。

5:点击“方程式”,可查看各类化学反应方程式,如氯气与金属、非金属的反应,氯水的反应等。

6:点击“物质溶解性”,可查看常用物质溶解性表及沉淀颜色,还有相关记忆口诀。

7:点击“元素周期表”,可查看化学元素周期表,了解各元素的原子序数、元素符号、元素名称等信息。

8:点击“金属活动表”,可查看金属活动性顺序表,了解不同金属的活动性强弱。

理化公式查询:
提供初高中常用物理公式,以及化学分子式、结构式、摩尔质量等基础信息,方便快速查阅记忆。
化学方程式汇总:
收录卤族、硫族等多类别化学反应方程式,标注反应条件与现象描述,助力实验与解题应用。
实用工具查询:
包含交互式元素周期表(显示原子序数、电子排布等)、金属活动表、物质溶解性表、元素电负性表等。
物质信息查询:
支持化学物质俗称对照、典型颜色查询,适配实验记录与知识点背诵需求。
知识点归纳:
按初中、高中分类整理物理知识点,覆盖核心考点,便于系统复习。
针对性强:
精准匹配初高中理化学习场景,资源筛选贴合教材重点,避免冗余信息,学习效率更高。
实用性突出:
实验记录所需的物质颜色、溶解性,解题所需的公式、方程式,教学所需的工具表格均全面覆盖。
易用性高:
界面布局简洁明了,分类逻辑清晰,无需学习成本即可上手,适合快速查阅与系统复习。
无负担体验:
无广告干扰,已通过安全检测,使用安全舒心,不占用过多设备内存。
初高中学生:
需查阅理化公式、方程式,备战考试或完成作业、实验记录的核心用户。
理化教师:
教学中需快速调取公式、物质性质、工具表格,辅助课堂讲解与备课的教育工作者。
实验爱好者:
进行化学实验时,需查询物质颜色、溶解性、反应条件的兴趣人群。
自学理化者:
自主学习初高中理化知识,需要系统资源辅助梳理考点的自学用户。
反应实验室以“精准、实用、便捷”为核心优势,完美解决了初高中理化学习中“资源零散、查询繁琐”的痛点。APP资源覆盖全面,从基础公式到专业工具表格,从日常作业到实验记录需求均能满足,针对性极强。分类检索逻辑清晰,操作简单直观,无论是快速查阅单个知识点,还是系统梳理考点,都能高效完成。
下载
骑士学院汉化版apk
315.1M /
小编简评:《骑士学院
下载
旁边世界的我的一班游戏汉化版
95.4M /
小编简评:旁边世界的
下载
阿尔涅事件簿1汉化版
341.2M /
小编简评:阿尔涅事件
下载
蜡笔小新春日部市大开发汉化版
43.4M /
小编简评:《蜡笔小新
下载
智能触发器APP汉化版(MacroDroid)
107.1M /
小编简评:智能触发器
下载
战斗铁匠汉化版
340.5M /
小编简评:《战斗铁匠
下载
我是猴子手游汉化兼容版
474.2M /
小编简评:《我是一只
下载
我的新房客汉化版
101.8M /
小编简评:我的新房客
下载
生命的选择野生岛屿汉化版
166.1M /
小编简评:生命的选择
池小鸿日语
48.8M
1.0.2 手机版
洪恩数学app
333.2M
5.20.5 安卓版
国资e学网页版app
203.6M
6.3.1 最新版
中国知网手机版app(全球学术快报)
95.7M
3.4.2 官方版
上音考级app
83.7M
2.4.4 最新版
小猿优课app
177.3M
1.76.1 安卓版
学有优教
41.6M
1.9.7 安卓版
51答案作业手机版
9.7M
2.2 安卓最新版
秘塔快写(秘塔写作猫)
42.0M
1.0.31 安卓版
和学在线app官方下载安装最新版
44.8M
1.3.2 安卓版
护理专业知识百分题库
21.3M
2.0.3 官方最新版
知音古筝
36.4M
V1.0.0 免费版
网友评论
支持( 0 ) 盖楼(回复)
支持( 0 ) 盖楼(回复)
支持( 0 ) 盖楼(回复)