我嘞个豆OhMyBead
MBTI测试
SBTI戏仿版人格测试
特价点外卖订餐软件



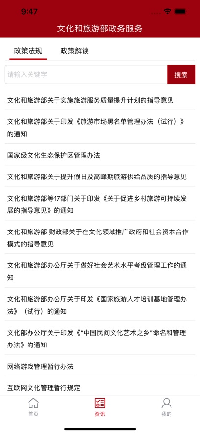
让文旅服务触达每一个群体。这种“全场景覆盖”的进化逻辑,让平台从单纯的“政务工具”成长为“文旅服务生态”。将政务审批、智能导览、政策服务、行业管理等核心功能融为一体,彻底告别“攻略过时、信息错位”的出游困境。

按照标准化、集约化原则,采用部级统一建设模式,建设文化和旅游部政务服务门户。文化和旅游部政务服务门户公开发布政务服务事项办事指南,为公众提供网上查询、咨询、投诉等办事服务功能。文化和旅游部政务服务门户与国家政务服务平台对接同步信息,各地各部门政府网站可通过反向链接、接口推送、联合建设等方式,使用、共享、共建文化和旅游部政务服务门户。
文旅政务怎么注册?该软件中用户是需要进行注册登录才能使用该软件的,能够给用户们带来更多的功能。
1、在我的页面中点击立即登录按钮;

2、在登录页面中点击立即注册按钮;

3、在注册页面中输入手机号、密码、验证码,点击注册按钮就可以了。

文旅政务怎么实名认证?用户在登录之后想要享受更多的功能,就需要实名认证才可以。
1、在我的页面中点击我的身份证实名认证按钮;

2、在实名认证页面中输入验证码,点击验证手机号按钮;

3、输入证件号和姓名,点击实名认证按钮就可以了。

文旅政务查询是正规的
文旅政务怎么查询考级成绩?用户是可以直接在软件中查询自己的成绩的。
1、在首页页面中点击我要查询按钮;

2、在我要查询页面中点击选择要查询的成绩就可以了。

1.优化了二维码扫描登录功能
2.修复其他已知Bug
百度梯子AI软件
79.5M
1.2.0.10 最新版
nothing天气下载
5.6M
3.0.0 手机版
TwiNote智能笔记
45.1M
6.5.2 最新版
国家反诈中心老年版
38.5M
2.0.18 官方最新版
二维火KDS(点餐系统)
44.0M
3.4.94 最新版
职工之家官方正版(全国总工会)
73.0M
1.2.112 手机版
谷歌浏览器app安卓下载chrome
274.3M
147.0.7727.101 官方正版
saylo(AI聊天软件)
93.2M
2.4.1 最新版
58同城app
121.9M
13.49.2 安卓版【官方版】
个人所得税手机app
68.1M
2.3.0 最新版
网上国网app
122.8M
3.2.1 最新版
国家政务服务平台
86.2M
2.0.5 安卓版
网友评论