


幽灵工作室汉化移植
这会是你生活中需要的改变吗?是不是超爱穿女仆装的帅哥?一般都超爱帅哥吗?光是这一点就值得一试,因为女仆装最终感觉更像是一个搞笑的小花絮,而真正的魅力来自于故事和人物。

作家、角色和背景艺术家:whatdoinamemyself
程序员:Dhidhiand
BGM:多瓦症候群
音效:Pixabay
当你慢慢完成大学作业的时候,发现自己已经无暇顾及生活的其他方面。这时候你实在没精力再做饭或者打扫卫生了。转机出现在你做了一个关于女仆装男孩的梦之后,再加上一些特殊情况,你的朋友最终答应搬来和你同住一个月!这会是你生活中需要的改变吗?
超过15,000字
可命名的主角(选择您自己的代词)
2爱情兴趣
6个结局
6张CG
以及更多!
(请注意,游戏中含有轻微的脏话,进一步的警告将放在单独的开发日志中)
以下是开发者发布的游戏攻略,搬运一下供大家参考,机翻能看懂就行,喜欢请大家多多支持原作者~
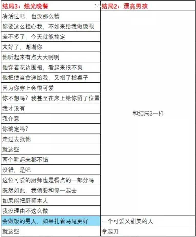
注意:Nix的路线完全由他的“绝望点”控制,你越是拒绝他,他就越绝望。
第1步,进入路线。(当MC睡着并做梦时会发生这种情况):
Rudy:
“他听起来有点粗暴。我觉得我认识他”
“对于穿着这样褶边围裙的人来说,他看起来很脾气暴躁,尽管他脸颊发红的样子很可爱。”
“他向我递出一个饭盒,悄悄地指着已经做好早餐的桌子。”
Nix:
“无论是谁,他都很友好,而且很有活力。我觉得他很熟悉”
“他穿着女仆装看起来很开心,他不停地转来转去,好像没有什么可耻的。”
“他高兴地站在一边,朝地板和墙壁做了个手势。好像在我醒来之前他就把它清理干净了。
第二步,结局!
ED1(Nix)
一旦你进入他的路线,你基本上每时每刻都拒绝他,当他有10点绝望点时,结局应该会触发。
当他要求和你一起睡觉时,假设你有一个备用床垫(+1)
当他炫耀女仆装时问“为什么”(+1)
“我觉得这已经够了,不是吗?”(+1)
当他给你早餐时想“(不幸的是,那不是我的菜)”(+1)
跑,假装你从未在校园里见过他(+1)
当他要求拥抱时,告诉他留在自己的位置(+1)
当他要求告别拥抱时,告诉他“已经走吧”(+2)
在鲁迪面前说他不是你男朋友(+2)
ED2(Rudy)
进入鲁迪的路线
当他的朋友问你喜欢什么样的男人时,说你想要一个“可爱又甜美的人。总是在那里帮助我。
(我发誓,这对鲁迪来说仍然是一个圆满的结局!
ED3(Rudy)
进入鲁迪的路线
当他的朋友问你喜欢什么样的男人时,回答说“会做饭的男人,如果他们扎马尾辫就好了!也许他们的名字以'R'开头?
ED4(Nix):
进入尼克斯的路线
不要完全拒绝他,至少要和他友好。(确保他的绝望点在10以下)
当他忏悔时,回应说“好吧,别说了,给我一些时间。(+3)
如果他的绝望点数为5或以上,则应该触发结局。
ED5(Nix):
与结局4类似,但请确保尼克斯的绝望点低于2,因为告诉他“好吧,停止,给我一些时间”将增加3分。
如果他的绝望点数为4或以下,则应该会触发此结局。
ED6(Nix)
进入尼克斯的路线
选择任何东西,但要确保你不要一直拒绝他,因为这会导致ED1发生。
接受他的忏悔。(这将使他的绝望点降至0)


下载
班班幼儿园8反恶魔手机版
1.29G /
小编简评:玩家在Syri
下载
火火云手机助手
71.0M /
小编简评:火火云手机
下载
手机定位实时找人APP
25.7M /
小编简评:手机定位实
下载
DroidNCM转换器手机版
3.7M /
小编简评:DroidNCM是
下载
假面骑士Cougar腰带模拟器手机版(Arcle Sonic Wave)
208.0M /
小编简评:假面骑士Co
下载
零度曙光手机端
1.59G /
小编简评:零度曙光是
下载
你好我们还有场恋爱没谈手机版
348.9M /
小编简评:你好!我们
下载
暴力迪吧游戏手机版
185.7M /
小编简评:暴力迪吧游
下载
CDR看图软件手机版
20.4M /
小编简评:CDR看图APP
全面憨憨战争模拟器移植版
1.19G
1.0.65 中文版
欢乐钓鱼大师官方游戏
651.2M
1.0.0.51627 最新版
卡车人生手机版
3.30G
1.7.5 安卓版
龙与家园时光游戏
216.4M
2.13.1.0 最新版
恋与深空官方下载
3.39G
1.0.0 正式版
卡车人生正版游戏
3.30G
1.7.5 官方最新版
我的世界珍妮模组互动完整版
17.2M
1.5.2 最新版
我的世界1.19基岩版珍妮模组手机版
17.2M
安卓版
我的世界珍妮模组
17.2M
1.5.2 最新版
我的世界Java神灯珍妮模组
17.2M
1.5.2 最新版
jennymod手机版
22.9M
5.80 最新版
恐龙岛探险之旅游戏
123.7M
1.1.2 安卓版
网友评论
支持( 0 ) 盖楼(回复)
支持( 1 ) 盖楼(回复)
支持( 1 ) 盖楼(回复)
支持( 1 ) 盖楼(回复)
支持( 1 ) 盖楼(回复)
支持( 0 ) 盖楼(回复)
支持( 0 ) 盖楼(回复)
支持( 0 ) 盖楼(回复)
支持( 0 ) 盖楼(回复)
支持( 0 ) 盖楼(回复)