手表应用商店
ai聊天软件
国内人工智能Ai软件排行榜
问真八字排盘软件app



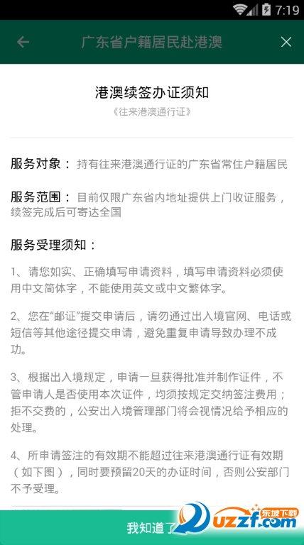
广东港澳证过期了如何办理这是一个问题,其实可以用广东港澳证网上续签app,这款邮证广东省港澳续签提供高效便捷的证件办理便民服务,免去请假排队的困扰。

【港澳续签】
接受广东省居民港澳签注申请,提供上门收证办签送证全流程服务,高效安全,免请假排队办理之苦。
【违章查询办理】
快速查询全国车辆违章,提供更便捷的违章缴费通道,一站快速解决违章烦恼。
【身份证邮递】
为广东省常住户籍居民提供身份证补换领申请前的邮寄信息预填写服务,实现申请办理身份证补换领免填信息、电子化管理,并支持在线支付,让您办证过程更轻松、更便利、更安全。
【车辆年检】
为广东省车主提供新车六年年检办理,自动挑选更快、更优渠道快速办理年检,快速、便捷地领取检验合格标志。
【环保标志】
为广东省车主提供车辆绿标申领,快速出标、送标上门。
选择港澳续签

按照需求进行办理。

填写详细的信息。

1、用户隐私协议修改。2、已知Bug修复;
全国总工会职工之家app
68.6M
1.2.90 最新版
openrice开饭啦app
313.6M
v7.9.6 最新版
专业变声器软件
24.9M
v5.9 手机版
滴滴出行
89.4M
v7.0.8 安卓版
小米体脂秤app(Zepp Life)
115.1M
6.12.0 手机版
游帮帮加速器官方正版
67.8M
4.2.1 安卓版
谷歌浏览器app安卓下载chrome
269.3M
135.0.7049.38 官方正版
58同城app
120.9M
13.25.2 安卓版【官方版】
个人所得税手机app
81.1M
2.1.7 最新版
国家政务服务平台
86.2M
2.0.5 安卓版
国家反诈中心app
38.5M
2.0.18 最新版本
网上国网app
126.0M
3.1.4 最新版
网友评论