本节内容中小编为大家带来的是pdf格式中文版西门子2020电话机用户使用手册(西门子2020说明书),本说明书详细介绍了西门子2020电话机的使用方法及使用注意事项,有需要的朋友可以点击本文下方的下载地址进行下载查阅!
温馨提示:
本文档为pdf格式,因此需确保在阅读之前你已经安装了PDF阅读器,如果尚未安装阅读器,建议下载福昕PDF阅读器或其他PDF阅读器,进行安装后阅读。

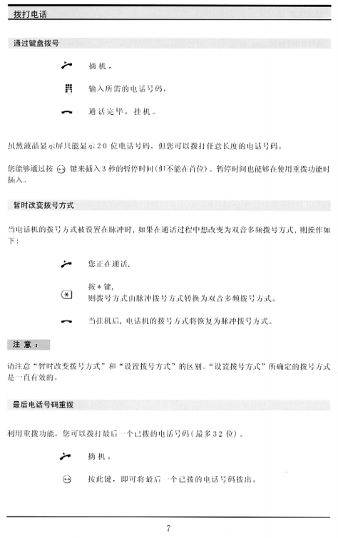
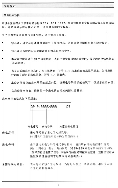
西门子2020电话机用户使用手册内容截图






西门子2020电话机用户使用手册相关内容小编就为大家介绍到这里了,更多pdf格式免费资料文档下载,敬请关注东坡下载站!
- PC官方版
- 安卓官方手机版
- IOS官方手机版















保镖报警器使用说明书完整版
天津公积金app用户手册doc格式免费版
2021全国蚊子预报地图jpg 超大型高清版
msteel工具箱使用教程pdf版
ARM DS-5 调试器使用手册v5.16 pdf格式【原版】
tokit产品说明书大全下载pdf 格式
3dmax快捷键命令大全word格式

Brother 兄弟 MFC-8510DN使用说明书(基本功
松下KX-MB1678CN传真机说明书完整版
夏普AR-M258使用手册完整版
索尼HXR NX5R说明书最新版
小米智能手环使用说明书pdf格式高清电子版
MH225机器人使用说明书pdf免费下载