索尼DSC-HX1是索尼于2012年3月推出的一款最大像素有着1890万像素的全手动操作长焦广角相机,本节内容小编要和大家分享正是这款Sony索尼DSC-HX200V相机说明书(pdf格式用户手册),想要对索尼DSC-HX200V有进一步了解或是其它有需要的朋友可以进行下载查阅哦!以下是关于索尼DSC-HX200V使用说明书相关介绍——
温馨提示:
本文档为PDF格式文档,因此需确保在阅读之前你已经安装了PDF阅读器,如果尚未安装阅读器,建议下载福昕PDF阅读器或其他PDF阅读器,进行安装后阅读。

Sony索尼DSC-HX200V说明书相关介绍
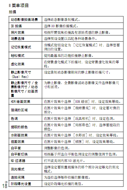
菜单项目
拍摄
动态影像拍摄场景 选择动态影像录制模式。
3D 拍摄 选择 3D影像拍摄模式。
照片效果 根据所需效果拍摄具有原始质感的静止影像。
场景选择 选择预设设置以匹配各种场景条件。
记忆恢复模式 当模式旋钮设定为 [记忆恢复模式]时,选择想要调出的设置。
轻松模式 使用最基本的功能拍摄静止影像。
虚化效果 在背景虚化模式下拍摄时,设定背景虚化效果的等级。
静止影像尺寸
(Dual Rec)
设定录制动态影像期间的静止影像拍摄尺寸。
静止影像尺寸 / 全
景影像尺寸 /动态
影像尺寸/动画质量为静止影像、全景影像或动态影像文件选择影像尺寸和画质。
HDR绘画效果 在图片效果中选择 [HDR 绘画]时,设定效果等级。
强调的区域 在图片效果中选择 [微缩景观]时,设定要对焦的部分。
色调 在图片效果中选择 [玩具相机]时,设定色调。
提取的颜色 在图片效果中选择 [局部彩色]时,选择要提取的颜色。
水彩画效果 在图片效果中选择 [水彩画]时,设定效果等级。
插图效果 在图片效果中选择 [插图]时,设定效果等级。
白平衡 调整影像的色调。
白平衡切换 根据基于所选白平衡色调设定的调整值调节色调。
ND 过滤器 打开或关闭内部 ND 滤光片。
测光模式 选择设定要测量被摄体的哪个部分决定曝光的测光模式。
连拍间隔 为连拍选择每秒拍摄的影像数。
阶段曝光设置 设定阶段曝光拍摄的类型。

更多产品说明书下载,敬请关注东坡下载站!
- PC官方版
- 安卓官方手机版
- IOS官方手机版







保镖报警器使用说明书完整版
天津公积金app用户手册doc格式免费版
2021全国蚊子预报地图jpg 超大型高清版
msteel工具箱使用教程pdf版
ARM DS-5 调试器使用手册v5.16 pdf格式【原版】
tokit产品说明书大全下载pdf 格式
3dmax快捷键命令大全word格式

Brother 兄弟 MFC-8510DN使用说明书(基本功
松下KX-MB1678CN传真机说明书完整版
夏普AR-M258使用手册完整版
索尼HXR NX5R说明书最新版
小米智能手环使用说明书pdf格式高清电子版
MH225机器人使用说明书pdf免费下载