2016法国欧洲杯爱尔兰阵容是什么,2016法国欧洲杯爱尔兰阵容怎么样,这份2016法国欧洲杯爱尔兰球队阵容及实力分析文档就详细的想大家分析了2016法国欧洲杯爱尔兰实力,这是一份doc文档,内容完整,需要朋友马上下载吧。
2016欧洲杯爱尔兰阵容
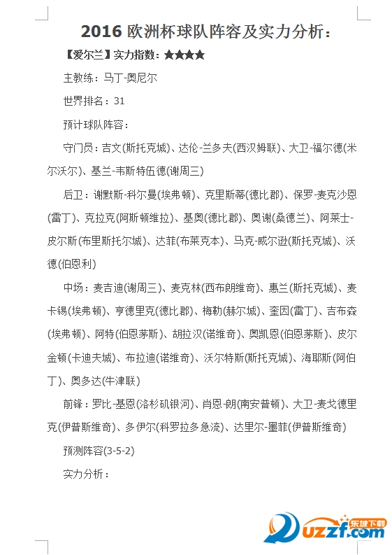
主教练:马丁-奥尼尔
世界排名:31
预计球队阵容:
守门员:吉文(斯托克城)、达伦-兰多夫(西汉姆联)、大卫-福尔德(米尔沃尔)、基兰-韦斯特伍德(谢周三)
后卫:谢默斯-科尔曼(埃弗顿)、克里斯蒂(德比郡)、保罗-麦克沙恩(雷丁)、克拉克(阿斯顿维拉)、基奥(德比郡)、奥谢(桑德兰)、阿莱士-皮尔斯(布里斯托尔城)、达菲(布莱克本)、马克-威尔逊(斯托克城)、沃德(伯恩利)
中场:麦吉迪(谢周三)、麦克林(西布朗维奇)、惠兰(斯托克城)、麦卡锡(埃弗顿)、亨德里克(德比郡)、梅勒(赫尔城)、奎因(雷丁)、吉布森(埃弗顿)、阿特(伯恩茅斯)、胡拉汉(诺维奇)、奥凯恩(伯恩茅斯)、皮尔金顿(卡迪夫城)、布拉迪(诺维奇)、沃尔特斯(斯托克城)、海耶斯(阿伯丁)、奥多达(牛津联)
前锋:罗比-基恩(洛杉矶银河)、肖恩-朗(南安普顿)、大卫-麦戈德里克(伊普斯维奇)、多伊尔(科罗拉多急流)、达里尔-墨菲(伊普斯维奇)
预测阵容(3-5-2)
2016法国欧洲杯爱尔兰球队阵容及实力分析预览

- PC官方版
- 安卓官方手机版
- IOS官方手机版














2026最新AI指令合集教程【电脑下载】
DeepSeek操作手册【word文档】
教材电子版下载器电脑版
2022年安全生产月宣传海报高清免费下载
清爽夏日风PPT【76套】模板
简约中国风ppt【56套】模板
子不语(新齐谐)【袁枚】epub+mobi+azw3+txt
聊斋志异全注全译epub【蒲松龄】epub+mobi+注释
永劫无间捏脸数据大全图片大全
2021第200天你好图片朋友圈
考勤表模板excel免费下载
中国药典2020版电子版四部完整版免费下载
经典少儿歌曲大全mp3蜗牛与小黄鹂
保密观知识竞赛答案2021doc资料
2021年二建市政蓝宝书高清免费版
100张可商用高清大图素材免费下载
春天朋友圈说说及配图2021最新版
女孩子说话的录音10秒微信mp3免费版
应聘个人简历模板空白表格自我介绍
个人简历可编辑模板2021免费版
珠心算EXCEL自动出题【直接A4打印】
800份实用合同范文word格式【可直接打印】
入党申请书2020通用模板和范文doc 官方通用版
中国地图及各省地图全图高清打印版免费版
400多套朋友圈AE视频模板打包网盘下载





方正字体打包下载(方正字体库免费下载)
PS形状大全免费版
咪蒙经典语录doc格式【最新整理版】
2020鼠年春节微信祝福图片动态gif版
机械制图试题库及答案完整版word版
比五福到手势图片高清完整版
SAI星空笔刷素材免费版【sai星空素材】
华文行楷字体下载v1.02
亲子儿歌mp3打包下载【共61首】mp3 格式
经典儿歌大全65首MP3打包下载