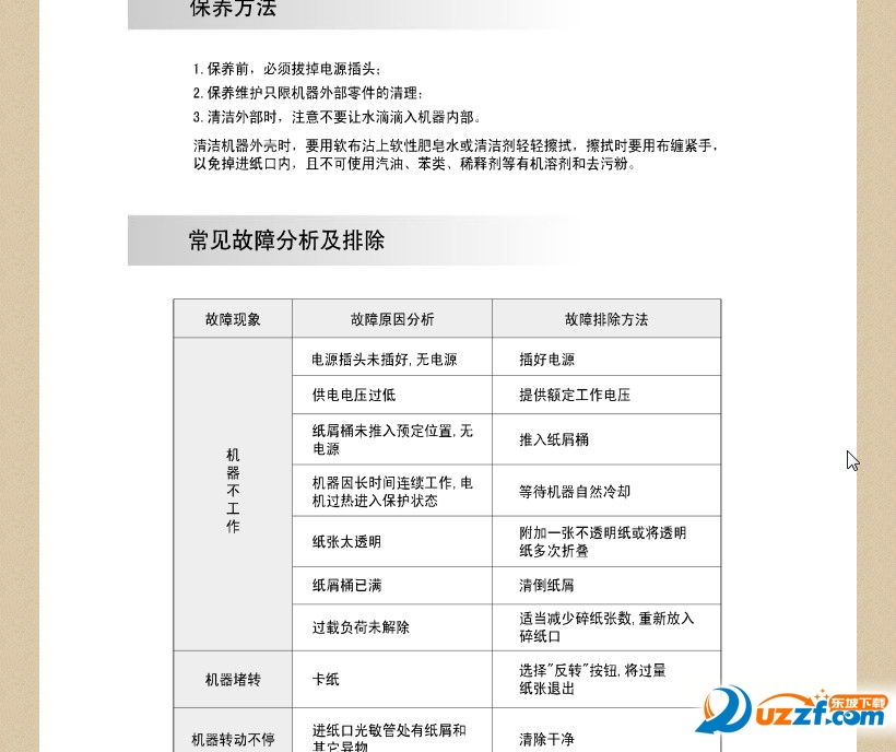
对于公司的一些重要资料,要进行保密,但是有时候资料太多了,对于一些不需要的资料要进行销毁,就会先用碎纸机进行绞碎,你知道怎么样使用碎纸机吗?来东坡下载看看这份deli得力9900-9955多功能碎纸机使用说明书,你就会明白了。
得力deli9900高保密多功能碎纸机参数
主体
品牌得力
型号9900
功能
碎纸效果2*6mm
碎纸能力7sheets
纸箱容量19L
碎纸宽度A4(240mm)
碎纸速度3.5m/min
规格
功率340w
尺寸360*280*630
特性
特性保密:4级
deli得力9900-9955多功能碎纸机使用说明书



- PC官方版
- 安卓官方手机版
- IOS官方手机版















下载
下载
下载
下载
下载
下载
得力保险箱说明书(4128J、4129J、4130J)1.0 pdf中文免费版
科学计算器说明书图解免费
闪铸Hunter桌面级3D打印机用户手册pdf格式官方版
M6760D打印机说明书pdf免费下载
奔图打印机M6203说明书pdf免费下载
Pantum P2206NW打印机说明书pdf免费下载
zkteco中控智慧5.0考勤软件正常班设置步骤说明书免费版
zkteco中控智慧5.0考勤软件两班倒设置步骤说明书doc免费版
zkteco中控智慧5.0考勤软件三班倒设置步骤说明书doc完整版
利盟mb2442打印机说明书pdf免费下载
得力3886财务凭证装订机用户手册pdf格式电子免费版
得力3884财务凭证装钉机说明书pdf格式【完整电子免费版】
得力3881财务凭证装钉机说明书pdf格式免费版
得力3880财务凭证装订机使用手册pdf格式免费版
得力(Ddli)3879财务装钉机说明书pdf格式免费版
得力(Ddli)3875财务装钉机说明书pdf格式免费版
得力3877财务凭证装钉机使用手册pdf格式免费版
得力3876财务凭证装钉机使用手册pdf格式免费版





爱普生LQ730K针式打印机用户指南