DIAVH-IPC00X100 是一款低功耗、高性能、高可靠、无风扇的嵌入式工业计算机产品,整机高强度优质铝合金材质,高密度铝合金散热器。本产品板载 Intel 低功耗 Core I3-3227U/I5-3337U CPU,最大可扩展 8GB DDRIII 内存,整机具有丰富的I/O 接口,采用密封无风扇设计。支持 WindowsXP、Windows7、Linux 等操作系统。本产品可广泛应用于机械设备、智能交通,工业自动化控制等各种嵌入式领域。——欲知更多关于这款产品的信息,敬请下载该pdf格式高清电子版台达说明书之台达嵌入式工业计算机使用手册进行了解!
台达嵌入式工业计算机说明书目录
免责声明 .. . ..2
安全提示 .. . ..3
一、产品介绍 .. ..3
1.1 简介 .. . . . . ...3
1.2 产品规格 .. . . . ...4
1.3 I/O 接口介绍.. . . . 5
二、应用规划 .. ..6
2.1 产品运输 .. . . . ...6
2.2 贮存 .. . . . . ...6
2.3 开箱及检查交付的设备 .. ...6
三、安装说明 .. ..7
3.1 产品外观示意图 .. . . .7
3.2 整体装配示意图 .. . . .7
3.3 产品外形及安装尺寸图 .. ...8
四、产品接口定义 . .9
4.1 USB 接口 .. . . . ..9
4.2 网络接口 .. . . . ...9
4.3 标准 DB9 串口 .. . . 10
4.4 标准 VGA 接口 .. . . 10
4.5 标准 HDMI A Type 接口 .. .11
4.6 电源接口 .. . . . ..11
五、附录 ..............................................12
5.1 主机 BIOS 设定 ..........................................12
5.2 驱动程序安装 ..............................................17
5.3 触摸屏调节 ................................................18
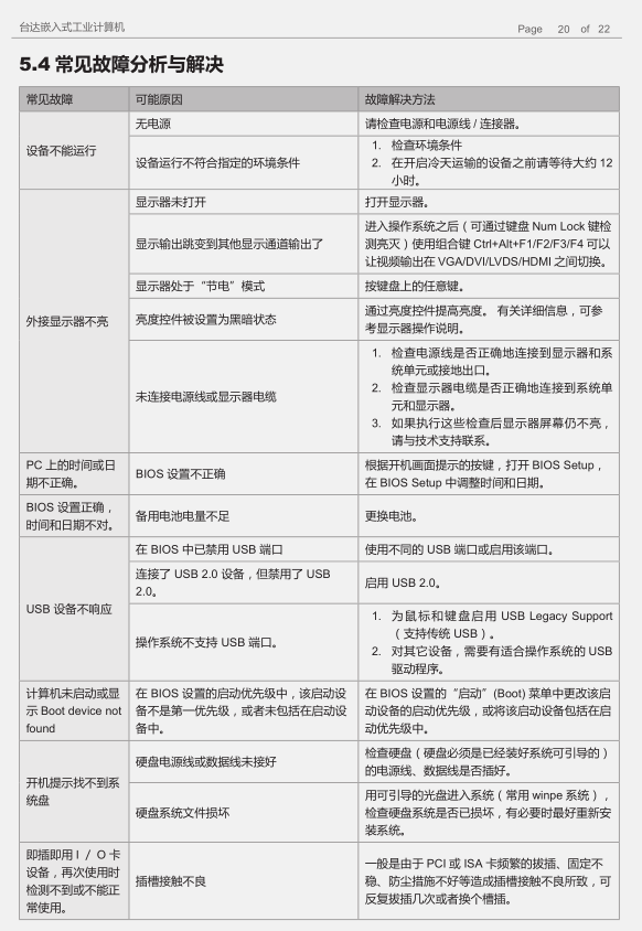
5.4 常见故障分析与解决 ........................................20
台达嵌入式工业计算机说明书内容截图



- PC官方版
- 安卓官方手机版
- IOS官方手机版












南海住建app操作手册pdf 完整版
保镖报警器使用说明书完整版
天津公积金app用户手册doc格式免费版
2021全国蚊子预报地图jpg 超大型高清版
msteel工具箱使用教程pdf版
ARM DS-5 调试器使用手册v5.16 pdf格式【原版】
tokit产品说明书大全下载pdf 格式
3dmax快捷键命令大全word格式

Brother 兄弟 MFC-8510DN使用说明书(基本功
松下KX-MB1678CN传真机说明书完整版
夏普AR-M258使用手册完整版
索尼HXR NX5R说明书最新版
小米智能手环使用说明书pdf格式高清电子版
MH225机器人使用说明书pdf免费下载