三星SM-T355C是一款全网通平板,这款平板电脑在外观设计上十分讨人喜欢,因此它从面市以来就从来都不乏人气。本节内容东坡小编为大家整理带来的是该十分讨人喜欢平板电脑的使用说明书,该说明书内容完整详细,如果你想对三星SM-T355C这款平板有更多地了解,那么就将这份三星t355c说明书下载下来看看吧!
三星t355c说明书目录
请先阅读说明文件
入门指南
6 包装内容
7 设备部位图
9 使用 SIM 或 UIM 卡和电池
12 使用存储卡
14 打开或关闭设备
15 锁定和解锁屏幕
基本功能
16 使用触摸屏
19 主屏幕布局
23 通知面板
25 打开应用程序
25 安装或卸载应用程序
27 输入文本
29 屏幕截图
29 我的文件
30 省电功能
网络连接
31 移动数据
31 WLAN
32 WLAN 热点和网络共享
动作和使用性功能
34 动作与手势
36 多窗口
个性化
40 管理主屏幕和应用程序屏幕
41 设置墙纸和铃声
42 更改屏幕锁定方式
43 私密模式
45 设置账户
电话
46 拨打电话
47 接听电话
48 通话时的选项
联系人
49 添加联系人
49 导入和导出联系人
50 搜索联系人
信息和电子邮件
51 信息
52 电子邮件
照相机
54 基本拍摄
55 拍摄模式
57 照相机设置
相册
58 查看设备上的内容
实用应用程序和功能
59 S 搜索
59 S 日历
61 互联网
62 音乐
63 视频
64 时钟
65 计算器
65 备忘录
66 智能管理器
与其他设备连接
68 蓝牙
70 WLAN直连
72 快速连接
73 SideSync 3.0
80 屏幕共享
82 移动打印
设备和数据管理器
83 将设备用作可移动磁盘进行数据
传输
83 更新设备
84 备份和恢复数据
84 执行数据重置
设定
85 关于设定
85 连接
88 设备
89 个人
93 系统
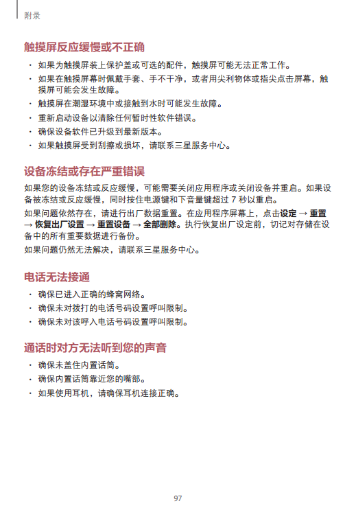
附录
96 故障排除
通知
三星t355c说明书内容截图



- PC官方版
- 安卓官方手机版
- IOS官方手机版














保镖报警器使用说明书完整版
天津公积金app用户手册doc格式免费版
2021全国蚊子预报地图jpg 超大型高清版
msteel工具箱使用教程pdf版
ARM DS-5 调试器使用手册v5.16 pdf格式【原版】
tokit产品说明书大全下载pdf 格式
3dmax快捷键命令大全word格式

Brother 兄弟 MFC-8510DN使用说明书(基本功
松下KX-MB1678CN传真机说明书完整版
夏普AR-M258使用手册完整版
索尼HXR NX5R说明书最新版
小米智能手环使用说明书pdf格式高清电子版
MH225机器人使用说明书pdf免费下载