本节内容东坡小编为大家整理带来的是一份联想T1714平板显示器用户指南,也就是联想T1714平板显示器说明书。鉴于日前关于这款平板显示器的介绍比较少(除了说明书外,几乎是没有),所以咱们的重点还是放在这款平板显示器的说明书内容上,该t1714说明书共有31页,详细介绍了联想T1714平板显示器的使用方法和使用注意事项,需要查阅的朋友们只需点击本文相应的下载地址进行下载即可!
联想t1714说明书目录节选
安全事项. . .. . . . . . . . . . . . . iii
一般安全原则 . . . . .. . . . . . . . . . . . . . . . . . . -iii
第1章 开始使用 1-1
物品清单 . . . . . . . . . 1-1
产品概述. . .. . . . . . . . . . . . . . . . . . . . . . . . . . 1-2
调整类型. . . . . . . . . 1-3
倾斜. . . . . . . . . 1-3
显示器控制. . . . . . . . . . . . . . . . . . . . . . . 1-3
第二章 调整和使用显示器
……
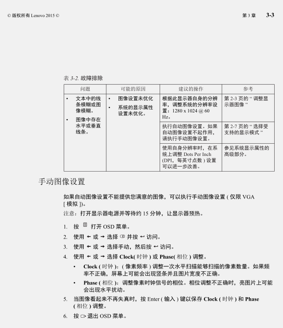
联想t1714说明书内容截图




- PC官方版
- 安卓官方手机版
- IOS官方手机版







保镖报警器使用说明书完整版
天津公积金app用户手册doc格式免费版
2021全国蚊子预报地图jpg 超大型高清版
msteel工具箱使用教程pdf版
ARM DS-5 调试器使用手册v5.16 pdf格式【原版】
tokit产品说明书大全下载pdf 格式
3dmax快捷键命令大全word格式

松下KX-MB1678CN传真机说明书完整版
夏普AR-M258使用手册完整版
索尼HXR NX5R说明书最新版
小米智能手环使用说明书pdf格式高清电子版
MH225机器人使用说明书pdf免费下载