作为国家建筑标准设计图集之一,06SG529-1单层房屋钢结构节点构造详图(工字形截面钢柱柱脚)通常又被简称为06sg5291图集。在本节内容中小编为大家推荐带来的是一份pdf格式高清免费电子版且完整无水印的06sg5291图集,图集由66页组成,需要这份图集的朋友点击本文相应的下载地址进行下载即可!以下是关于06sg5291图集的相关介绍,希望对大家有所帮助!
06sg5291图集目录
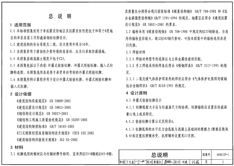
总说明
焊缝图例
外露式铰接柱脚构造
外露式刚接柱脚构造
插入式刚接柱脚构造
柱脚锚栓固定支架
外露式柱脚抗剪键的设置及柱脚防护措施
锚拴选用表
钢柱脚选用表(柱脚a,Q235钢)
钢柱脚选用表(柱脚a,Q345钢)
钢柱脚选用表(柱脚b,Q235钢)
钢柱脚选用表(柱脚b,Q345钢)
钢柱脚选用表(柱脚c,Q235钢)
钢柱脚选用表(柱脚c,Q345钢)
附录A柱脚计算公式
附录B计算程序使用说明
06sg5291图集简介
由中国建筑标准设计研究院组织编制的。《国家建筑标准设计图集:单层房屋钢结构节点构造详图(工字形截面钢柱柱脚)(06SG529-1)》内容包括焊缝图例、外露式铰接柱脚构造、外露式刚接柱脚构造、插入式刚接柱脚构造、柱脚锚栓固定支架等。
06sg5291图集样张





- PC官方版
- 安卓官方手机版
- IOS官方手机版














18CJ87-1图集(采光、通风、消防排烟天窗)pdf免费版





15j403-1 楼梯 栏杆 栏板(一)pdf【高清电子
10S505柔性接口给水管道支墩图集pdf格式高清
12K404地面辐射供暖系统施工安装图集pdf高清
建筑工程绿色施工规范GB/T 50905-2014pdf电
11BS4排水工程图集(建筑设备施工安装通用图
17j925-1压型钢板图集pdf高清免费版