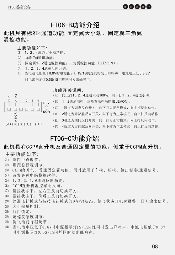
该天地飞6a说明书为pdf格式高清免费版,此说明书适用于FT06遥控设备模型飞机和直升机,如果你需要一份这样的FT06遥控设备天地飞6A使用说明书(模型飞机/直升机用),点击本文下方相应的下载地址进行下载即可!
温馨提示:
本文档为pdf格式电子说明书,因此需确保在阅读之前你已经安装了PDF阅读器,如果尚未安装阅读器,建议下载福昕PDF阅读器或其他PDF阅读器,进行安装后阅读。



pdf格式高清中文版天地飞6a说明书相关内容小编就为大家介绍到这里了,更多产品说明书下载,敬请关注东坡下载站!
- PC官方版
- 安卓官方手机版
- IOS官方手机版















保镖报警器使用说明书完整版
天津公积金app用户手册doc格式免费版
2021全国蚊子预报地图jpg 超大型高清版
msteel工具箱使用教程pdf版
ARM DS-5 调试器使用手册v5.16 pdf格式【原版】
tokit产品说明书大全下载pdf 格式
3dmax快捷键命令大全word格式

Brother 兄弟 MFC-8510DN使用说明书(基本功
松下KX-MB1678CN传真机说明书完整版
夏普AR-M258使用手册完整版
索尼HXR NX5R说明书最新版
小米智能手环使用说明书pdf格式高清电子版
MH225机器人使用说明书pdf免费下载