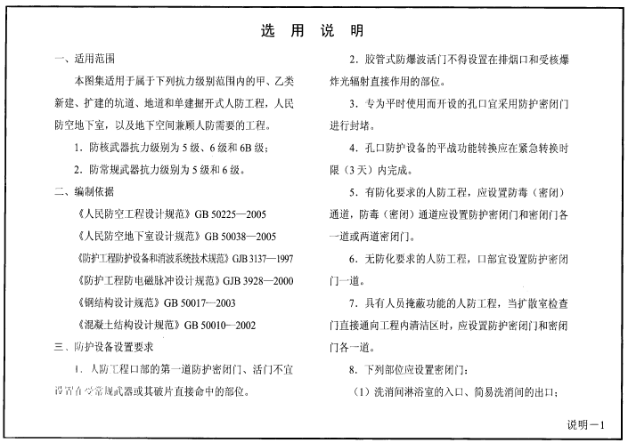
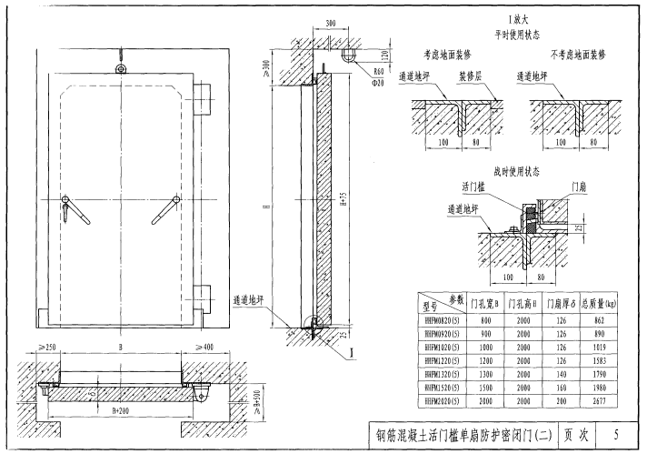
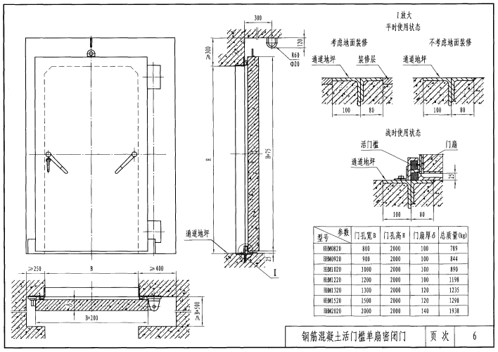
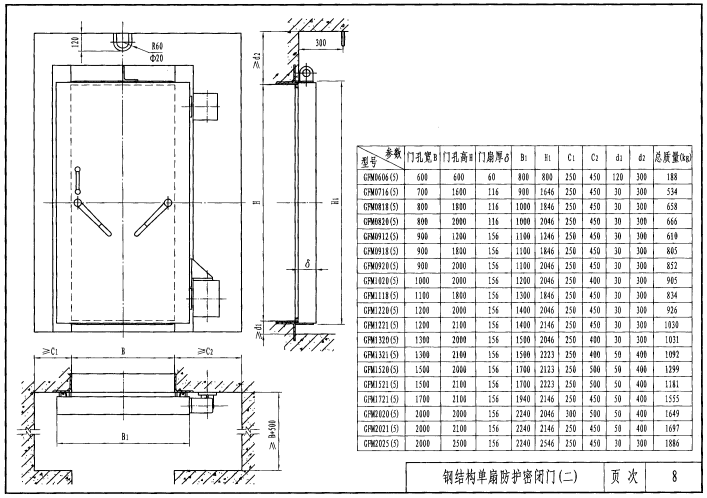
本节内容中小编为大家精选带来的是RFJ01-2008人民防空工程防护设备选用图集(国家人防行业标准图集),简称“rfj01 2008图集”,如果你正好需要一份这样的图集资料,那就赶紧点击本文下方的下载地址进行下载查阅吧!
温馨提示:
本文档为PDF格式文档,因此需确保在阅读之前你已经安装了pdf阅读器,如果尚未安装阅读器,建议下载福昕pdf阅读器或其他PDF阅读器进行安装后阅读。

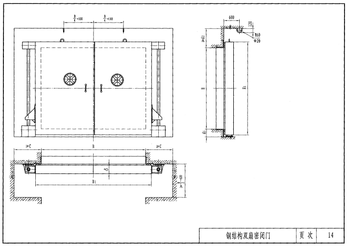
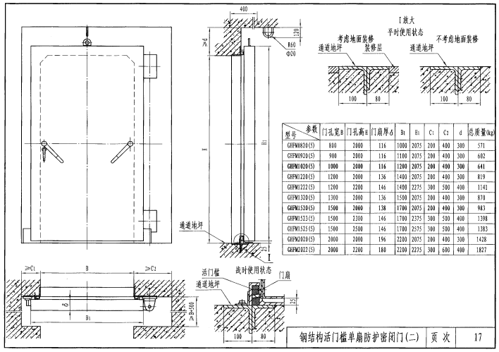
RFJ01-2008人民防空工程防护设备选用图集内容截图







RFJ01-2008人民防空工程防护设备选用图集相关内容小编就为大家介绍到这里了,更多pdf格式文档资料下载,敬请关注东坡下载站!

家用游戏机简史pdf免费清晰版
环保手抄报作品欣赏pdf格式【环保手抄报版面
08G118单层厂房设计选用图集(上下册)pdf格式
自控力pdf免费版【扫描版】
07FK01防空地下室通风设计示例图集pdf格式高







05J909/07G120工程做法完整图集(高清无水印
Spring MVC学习指南pdf高清扫描版
疯狂android讲义第3版pdf高清扫描版【中文版
php从入门到精通第3版pdf高清完整扫描版免费
别怕 Excel 函数其实很简单pdf高清完整版
GB50016-2014建筑设计防火规范pdf格式免费版