本节内容小编为大家精选带来的是pdf格式免费高清版01SS105给排水常用仪表及特种阀门安装图集(简称01ss105图集免费下载或01ss105图集),如果你需要这样的一份图集资料的话,那就赶紧点击本文下方的下载地址进行下载查阅吧!
温馨提示:
本文档为PDF格式文档,因此需确保在阅读之前你已经安装了pdf阅读器,如果尚未安装阅读器,建议下载福昕pdf阅读器或其他PDF阅读器进行安装后阅读。

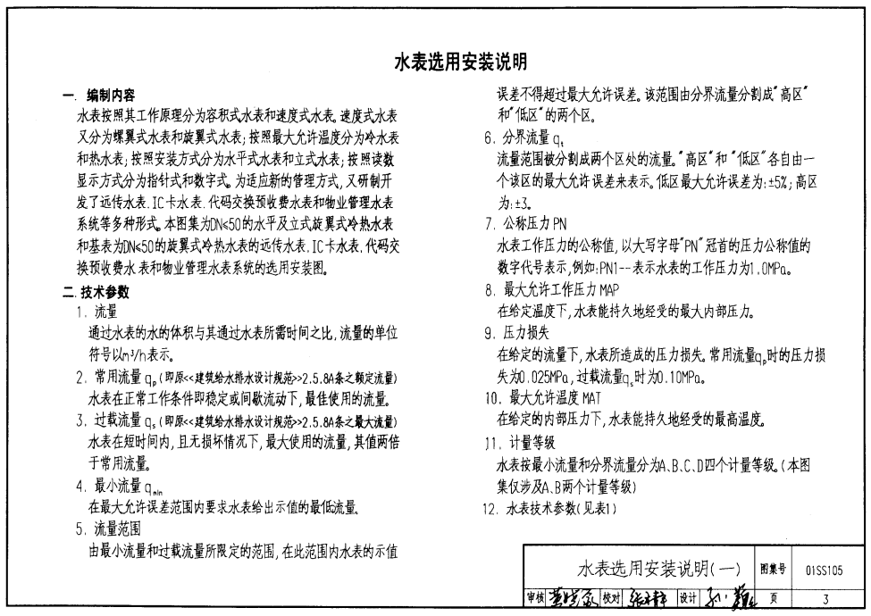
01SS105给排水常用仪表及特种阀门安装图集内容截图






01SS105给排水常用仪表及特种阀门安装图集相关内容小编就为大家介绍到这里了,更多pdf格式文档资料下载,敬请关注东坡下载站!

编程格调(试读版)pdf格式高清免费版
技术元素(中文版)pdf完整清晰版【电子版】
清新蓝色简洁设计PPT最新免费版【蓝色背景p
K线炒股从入门到精通pdf格式清晰版【影印版
人工智能一种现代方法(中文第二版)免费扫描







05J909/07G120工程做法完整图集(高清无水印
Spring MVC学习指南pdf高清扫描版
疯狂android讲义第3版pdf高清扫描版【中文版
php从入门到精通第3版pdf高清完整扫描版免费
别怕 Excel 函数其实很简单pdf高清完整版
GB50016-2014建筑设计防火规范pdf格式免费版