本节内容小编为大家精选带来的是08D800-7民用建筑电气设计与施工室外布线图集(简称08d800 7图集或图集08d8007),如果你正在寻求一个可靠的“08d8007图集免费下载”地址,那就赶紧点击本文下方的下载地址进行下载查阅吧!
温馨提示:
本文档为PDF格式文档,因此需确保在阅读之前你已经安装了pdf阅读器,如果尚未安装阅读器,建议下载福昕pdf阅读器或其他PDF阅读器进行安装后阅读。

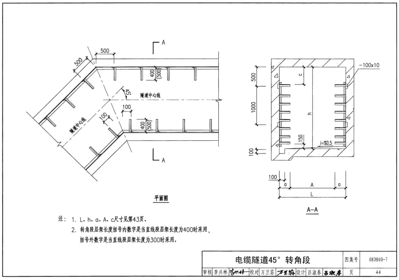
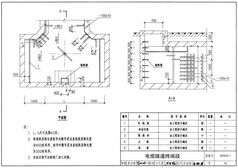
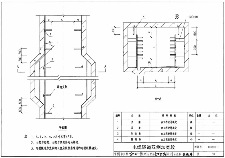
08D800-7民用建筑电气设计与施工室外布线图集内容截图








08D800-7民用建筑电气设计与施工室外布线图集相关内容小编就为大家介绍到这里了,更多pdf格式文档资料下载,敬请关注东坡下载站!

自信主题班会ppt课件免费版【小学自信主题班
09BD11有线广播电视系统工程pdf格式免费版图
C程序设计(第四版)pdf扫描版【清晰版】
L02J101墙身配件图集pdf免费版【13系列山东
离散数学教程pdf免费完整版【超清无水印】




05J909/07G120工程做法完整图集(高清无水印
Spring MVC学习指南pdf高清扫描版
疯狂android讲义第3版pdf高清扫描版【中文版
php从入门到精通第3版pdf高清完整扫描版免费
GB50016-2014建筑设计防火规范pdf格式免费版
别怕 Excel 函数其实很简单pdf高清完整版