本节内容小编为大家精选带来的是pdf格式01J9251压型板图集免费下载,简称01j9251图集下载,如果你正好在寻求一份这样的01j9251压型板图集,那么这份文档一定会对你有所帮助!
温馨提示:
本文档为PDF格式文档,因此需确保在阅读之前你已经安装了pdf阅读器,如果尚未安装阅读器,建议下载福昕pdf阅读器或其他PDF阅读器进行安装后阅读。

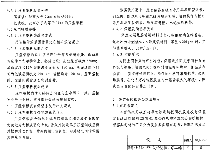
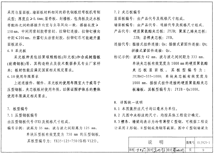
01J9251压型板图集免费下载内容节选
截图一览









01J9251压型板图集免费下载相关内容小编就为大家介绍到这里了,更多pdf格式文档资料下载,敬请关注东坡下载站!

线上幽灵(中文版)高清版【免费电子书】
中国移动客服工作总结doc格式【免费下载】
11SG814建筑基坑支护结构构造图集pdf格式免
Bootstrap实战(中文版)免费清晰版电子书
三菱特殊功能模块FX2N-4AD-PT用户指南pdf格







05J909/07G120工程做法完整图集(高清无水印
GB50016-2014建筑设计防火规范pdf格式免费版
疯狂android讲义第3版pdf高清扫描版【中文版
Spring MVC学习指南pdf高清扫描版
图解机器学习pdf高清扫描版【中文版】