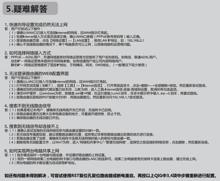
phicomm斐讯fir151m无线路由器怎么设置呢?这里给大家带来的是斐讯fir151m快速安装指南(无线路由器设置),需要的朋友可以免费下载斐讯fir151m说明书查看详细内容。

斐讯fir151m安装连接



斐讯fir151m快速安装指南(无线路由器设置)介绍
phicomm斐讯fir151m无线路由器怎么设置呢?这里给大家带来的是斐讯fir151m快速安装指南(无线路由器设置),需要的朋友可以免费下载斐讯fir151m说明书查看详细内容。

斐讯fir151m安装连接


下载地址
编辑推荐
中外运客服工作总结doc格式免费版
9KB / 01-11 / doc格式免费版
联通公司前台工作总结doc格式免费版
9KB / 01-11 / doc格式免费版
华北制药集团有限责任公司医药代表工作总结
14KB / 01-11 / doc格式【免费】
房屋租赁合同(个人租房合同)word打印版
7KB / 12-18 / word打印版
点读王新概念英语学习软件v5.03正式版
37.9M / 06-03 / v5.03正式版
相关合集
本类软件排行