黑莓8100是黑莓于2006年9月推出一款手机,距今已经十余载了,本节内容小编为大家带来的是关于这款手机的用户指南(pdf格式中文说明书),想对黑莓8100手机有进一步了解或是正在寻求黑莓8100手机说明书的小伙伴,小编建议你下载查看本文档。
温馨提示:
本文档为PDF格式文档,因此需确保在阅读之前你已经安装了pdf阅读器,如果尚未安装阅读器,建议下载福昕pdf阅读器或其他PDF阅读器,进行安装后阅读。

Blackberry黑莓手机8100说明书内容简介
目录一览
内容
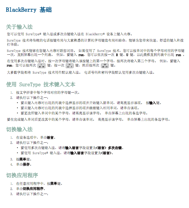
BlackBerry 基础....................................................................................................11
关于输入法.........................................................................................................11
使用 SureType 技术键入文ᴀ.........................................................................................11
切换输入法.........................................................................................................11
切换ᑨ用程序.......................................................................................................11
为快捷键分配ᑨ用程序...............................................................................................12
设置所有者信息.....................................................................................................12
打开待机模式.......................................................................................................12
关于链接...........................................................................................................12
为 PIN 创建链接....................................................................................................12
BlackBerry 基ᴀ快捷方式............................................................................................12
BlackBerry 基础疑难解答............................................................................................13
快捷方式...........................................................................................................15
BlackBerry 基ᴀ快捷方式............................................................................................12
电话快捷方式.......................................................................................................15
相机快捷键.........................................................................................................15
多媒体快捷方式.....................................................................................................16
消息快捷方式.......................................................................................................16
键入快捷方式.......................................................................................................17
搜索快捷方式.......................................................................................................17
附件快捷方式.......................................................................................................17
浏览器快捷方式.....................................................................................................18
地快捷方式.......................................................................................................18
日历快捷方式.......................................................................................................19
电话...............................................................................................................21
电话基础...........................................................................................................21
紧急叫...........................................................................................................23
音量...............................................................................................................23
语音信箱...........................................................................................................24
单键拨号...........................................................................................................24
电话会议...........................................................................................................25
叫方 ID..........................................................................................................26
叫记录...........................................................................................................27
叫等待...........................................................................................................28
叫转移...........................................................................................................29
叫阻止...........................................................................................................30
固定拨号...........................................................................................................31
智能拨号...........................................................................................................33
截图一览


黑莓手机8100简介
网络模式:GSM
外观设计:直板
主屏尺寸:2.4英寸 240×260像素
摄像头像素:130万像素 CMOS
操作系统:BlackBerry OS 4.5
电池容量:900mAh
蓝牙传输:支持蓝牙2.0
存储卡:MicroSD卡
键盘类型:SureType(20key)键盘
视频播放:支持
手机类型:智能手机
上市日期:2006年09月
基本参数
上市日期:2006年09月
手机类型:智能手机
外观设计:直板
主屏尺寸:2.4英寸
主屏材质:TFT
主屏分辨率:240×260像素
主屏色彩:65536色
网络模式:GSM
数据业务:GPRS,EDGE
支持频段:GSM 850/900/1800/1900MHz
操作系统:BlackBerry OS 4.5
CPU型号:Marvell Xscale PXA272
CPU频率:312MHz
机身内存:64MB ROM
存储卡:MicroSD卡
电池容量:900mAh
以上资料仅供参考!
更多产品说明书下载,敬请关注东坡下载站!


智取程序员面试pdf格式【高清电子版】
汤姆索亚历险记读后感合集doc格式免费版【共
四步创业法(精品完整版)pdf高清免费版
行政助理人事工作总结doc格式【免费下载】
炒股为生鼓浪交易法pdf格式高清版【炒股初学





GB50016-2014建筑设计防火规范pdf格式免费版
05J909/07G120工程做法完整图集(高清无水印
疯狂android讲义第3版pdf高清扫描版【中文版