dlink di 7300上网行为管理路由器功能强大的智能型设计, 集成病毒防御, 线路备份, 远程监控, WEB 管理, VPN 技术,支持ADSL 、光纤、以太网、CABLE 等多种接入方式,下面给大家带来的是dlink di 7300使用说明书(路由器配置),大家可以进行免费的下载。


dlink di7300说明书目录
第一章 网络基础知识....................................7
1.1 局域网入门........................................7
1.2 IP地址...........................................7
1.3子网掩码..........................................7
第二章 快速安装指南....................................8
2.1认识和连接路由器......................................8
2.1.1面板布置........................................8
2.1.2设备安装........................................8
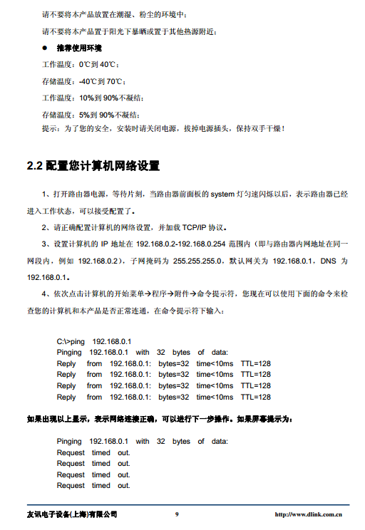
2.2配置您计算机网络设置.................................9
2.3配置您的路由器.....................................10
2.3.1内网设置......................................11
2.3.2外网设置......................................12
2.3.3重新启动路由器....................................15
第三章 详细安装指南.....................................16
3.1启动和登录..........................................16
3.2系统状态........................................17
3.2.1系统信息......................................17
3.2.2网络接口......................................19
3.2.3系统日志......................................20
3.2.4网络检测......................................21
3.2.5内网监控......................................23
3.2.6报文捕获......................................25
3.3基础设置........................................27
3.3.1配置向导......................................27
3.3.2基本选项......................................27
3.3.3内网配置......................................30
3.3.4 外网配置.....................................31
3.3.5 DHCP服务器......................................35
3.3.6 DHCP地址池......................................38
3.3.7端口管理......................................38
3.4 上网行为管理.....................................40
3.4.1 IP地址组.......................................40
3.4.2WEB访问控制.....................................40
3.4.3 WEB安全......................................43
3.4.4电子公告......................................44
3.4.5聊天软件过滤.....................................45
3.4.6 股票软件过滤....................................47
3.4.7 P2P软件过滤......................................48
3.4.8 网页游戏过滤....................................49
3.4.9 防火墙设置.....................................49
3.4.10 WEB认证....................................51
3.5 USB扩展应用......................................53
3.5.1 设备状态.....................................54
3.5.2 共享服务.....................................54
3.6网络安全........................................55
3.6.1 攻击防御.....................................55
3.6.2连接限制......................................57
3.6.3 IP/MAC绑定....................................58
3.6.4 ARP信任机制.....................................60
3.6.5 MAC地址过滤......................................61
3.7 流量控制..........................................62
3.7.1 QoS流量控制.....................................62
3.8 高级选项..........................................65
3.8.1端口映射......................................65
3.8.2静态路由......................................67
3.8.3地址转换......................................69
3.8.4 域名转发.....................................74
3.8.5 动态域名.....................................75
3.8.6 UPnP设置.....................................76
3.9 VPN..........................................77
3.9.1 PPTP 客户端......................................78
3.9.2 PPTP 服务端......................................79
3.9.3 IPSec网对网....................................82
3.9.4 IPSec点对网....................................83
3.9.5 L2TP IPSec......................................84
3.10系统工具.........................................88
3.10.1 管理选项......................................88
3.10.2 用户管理......................................89
3.10.3 策略升级......................................90
3.10.4 固件升级......................................91
3.10.5 备份恢复配置.....................................91
3.10.6恢复出厂配置......................................92
3.10.7 重新启动......................................93
附录A 路由器选配电缆说明..................................94
附录B WindowsXP环境下的TCP/IP配置.............................95

工业与民用配电设计手册(第三版)pdf格式免费
行政助理人事工作总结doc格式【免费下载】
计算机网络安全技术(计算机教材)pdf格式高清
计算机网络系统方法(中文第三版)pdf清晰完整
企业应用架构模式(中文版经典重读)pdf格式【






GB50016-2014建筑设计防火规范pdf格式免费版
05J909/07G120工程做法完整图集(高清无水印
疯狂android讲义第3版pdf高清扫描版【中文版