据使用过华为EMUI3.0系统的朋友来说,图标采用类似iOS的扁平化小清新风格,操作界面变简单,方便大家使用。以下文档是华为EMUI3.0系统用户指南,有需要的朋友可下载此文档。
温馨提示:
本文档为PDF格式文档,因此需确保在阅读之前你已经安装了pdf阅读器,如果尚未安装阅读器,建议下载福昕pdf阅读器或其他PDF阅读器,进行安装后阅读。

华为EMUI3.0系统用户指南目录
使用本手册
精彩功能
2 指纹识别
3 文件保密柜
4 先拍照后对焦
4 图库下拉拍照
4 拍照实时翻译
5 二维码
5 亲情关怀
7 隐私保护
开始使用
9 锁定或解锁屏幕
10 双卡设置
11 连接 WLAN 网络
11 连接移动网络
12 连接手机和电脑
12 从旧手机中复制联系人
13 触屏操作
15 手势控制
17 状态图标
18 导航栏设置
19 主屏幕
21 通知
22 访问应用程序
23 个性化您的手机
24 输入文本
通话和联系人
29 拨打电话
31 接听或拒接电话
31 通话中的操作
32 接听第三方来电
32 召开电话会议
33 使用通话记录
33 开启口袋模式
34 通话设置
35 管理联系人
35 查找联系人
36 导入或导出联系人
38 收藏联系人
38 联系人群组
信息和电子邮件
40 发送信息
40 回复信息
40 管理信息
41 添加邮件帐户
42 发送邮件
43 查看邮件
43 帐户设置
相机和图库
45 拍照界面
46 拍摄照片
46 拍摄模式
48 录制视频
48 录制模式
49 相机设置
49 图库
音乐和视频
51 添加音乐文件
51 播放音乐
52 创建我的歌单
52 播放我的歌单
53 删除我的歌单
53 将音乐设置为手机铃声
53 搜索在线视频
54 播放视频
54 剪辑视频
网络和共享
56 连接到移动网络
56 WLAN
57 共享移动网络
58 通过蓝牙传输数据
59 通过 WLAN 直连传输数据
60 在手机和电脑之间传输数据
61 在手机和 USB 存储设备之间传输数据
62 多屏互动
62 Huawei Beam
应用程序
64 应用市场
64 应用程序管理
65 备份
68 华为云服务
69 华为钱包
69 手机管家
70 语音助手
71 驾驶模式
72 日历
73 时钟
74 天气
75 备忘录
76 收音机
手机设置
78 开启位置服务
78 更改声音设置
79 更改显示设置
80 开启单手操作
80 开启手套模式
80 开启悬浮按钮
81 更改锁屏风格
82 开启或关闭飞行模式
83 用 PIN 码保护 SIM 卡
83 设置帐户
84 恢复出厂设置
84 升级手机
85 设置日期和时间
86 更改显示语言
86 辅助功能设置
安全信息
87 安全注意事项
91 个人信息和数据安全
92 法律声明
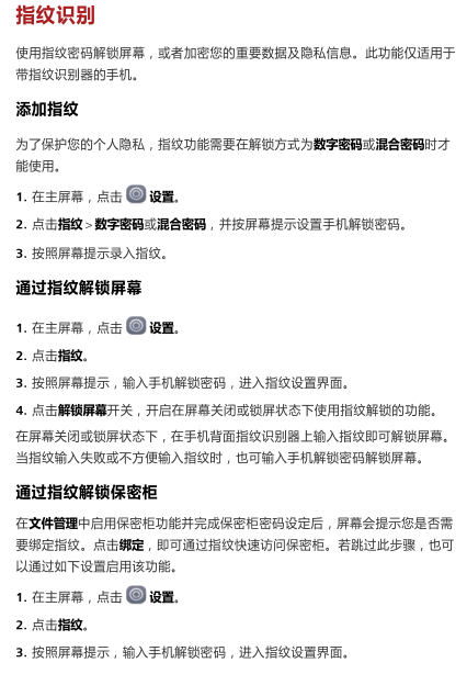
华为EMUI3.0系统——指纹识别

华为EMUI3.0系统效果图


绘画构图学教程pdf清晰影印版【中国美术院校
游戏专业概论pdf格式【高清影印版】
02SG614框架结构填充小型空心砌块墙体结构构
Prolog语言教程(人工智能语言)pdf最新整理版
05N4-1通风与空调工程设备分册pdf格式免费版







GB50016-2014建筑设计防火规范pdf格式免费版
05J909/07G120工程做法完整图集(高清无水印
疯狂android讲义第3版pdf高清扫描版【中文版