技嘉GA-Z97X-UD3H-BK支持 Intel? 第4代/第5代Core? 处理器,LED 酷炫光音效噪声干扰阻隔设计,超低电阻式高效率晶体管设计。以下文档是技嘉GA-Z97X-UD3H-BK使用手册,有需要的朋友可立即下载此文档。
温馨提示:
本文档为PDF格式文档,因此需确保在阅读之前你已经安装了pdf阅读器,如果尚未安装阅读器,建议下载福昕pdf阅读器或其他PDF阅读器,进行安装后阅读。

技嘉GA-Z97X-UD3H-BK使用手册目录
清点配件 .......................................................................................................................6
选购配件 .......................................................................................................................6
GA-Z97X-UD3H-BK主板配置图 ...................................................................................7
GA-Z97X-UD3H-BK主板功能框图 ..............................................................................8
第一章 硬件安装 .......................................................................................................9
1-1 安装前的注意事项 .........................................................................................9
1-2 网卡驱动程序下载 .......................................................................................10
1-3 产品规格 .........................................................................................................11
1-4 安装中央处理器及散热风扇 .....................................................................14
1-4-1 安装中央处理器(CPU) .......................................................................................14
1-4-2 安装散热风扇 .....................................................................................................16
1-5 安装内存条 ....................................................................................................17
1-5-1 双通道内存技术 .................................................................................................17
1-5-2 安装内存条 ..........................................................................................................18
1-6 安装扩展卡 ....................................................................................................19
1-7 构建AMD CrossFire ™ /NVIDIA ® SLI ™ 系统 .......................................................20
1-8 后方设备插座介绍 .......................................................................................21
1-9 插座及跳线介绍 ...........................................................................................23
第二章 BIOS 程序设置 ............................................................................................33
2-1 开机画面 ........................................................................................................34
2-2 BIOS设定程序主画面 ...................................................................................35
2-3 M.I.T. (频率/电压控制) ..................................................................................38
2-4 System Information (系统信息) ......................................................................48
2-5 BIOS Features (BIOS功能设定) .....................................................................49
2-6 Peripherals (集成外设) ...................................................................................53
2-7 Power Management (省电功能设定) ............................................................57
2-8 Save & Exit (储存设定值并结束设定程序) ...............................................59
第三章 构建SATA硬盘 ............................................................................................61
3-1 设定SATA控制器模式 ..................................................................................61
3-2 安装SATA RAID/AHCI驱动程序及操作系统 ..............................................73
第四章 驱动程序安装 ............................................................................................77
4-1 Chipset Drivers (芯片组驱动程序) ...............................................................77
4-2 Application Software (软件应用程序) ...........................................................78
4-3 Information (信息清单) ...................................................................................78
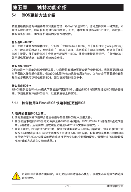
第五章 独特功能介绍 ............................................................................................79
5-1 BIOS更新方法介绍 .......................................................................................79
5-1-1 如何使用Q-Flash (BIOS 快速刷新)更新BIOS .................................................79
5-1-2 如何使用@BIOS (BIOS 在线更新)更新BIOS ..................................................82
5-2 APP Center (应用中心) ..................................................................................83
5-2-1 EasyTune................................................................................................................84
5-2-2 System Information Viewer .....................................................................................85
5-2-3 EZ Setup .................................................................................................................86
5-2-4 Fast Boot ................................................................................................................91
5-2-5 Smart TimeLock ......................................................................................................92
5-2-6 Smart Recovery 2 (智能恢复2) ............................................................................93
5-2-7 USB Blocker ...........................................................................................................95
5-2-8 Smart Switch ..........................................................................................................96
第六章 附录 ..............................................................................................................97
6-1 音频输入/输出设定介绍 .............................................................................97
6-1-1 2 / 4 / 5.1 / 7.1 声道介绍 ......................................................................................97
6-1-2 S/PDIF输出设定 ..................................................................................................99
6-1-3 麦克风录音设定 ...............................................................................................100
6-1-4 录音机使用介绍 ...............................................................................................102
6-2 疑难排解 ......................................................................................................103
6-2-1 问题集 ................................................................................................................103
6-2-2 故障排除 ............................................................................................................104
管理声明 ................................................................................................................106
技嘉主板售后服务及质量保证卡 ......................................................................110
技嘉科技全球服务网............................................................................................111
技嘉GA-Z97X-UD3H-BK独特功能介绍

技嘉GA-Z97X-UD3H-BK规格参数
中央处理器(CPU)
支持LGA1150插槽处理器:Intel® Core™ i7处理器 / Intel® Core™ i5处理器 / Intel® Core™ i3处理器 / Intel® Pentium®处理器 / Intel® Celeron®处理器
L3高速缓存取决于CPU
芯片组
Intel® Z97 高速芯片组
内存
4个DDR3 DIMM插槽,最高支持到32 GB
* 由于Windows 32-bit操作系统的限制,若安装超过4 GB容量内存时,实际上显示之内存容量将少于实际安装的内存容量。
支持双信道内存技术
支援3100(O.C.) / 3000(O.C.) / 2933(O.C.) / 2800(O.C.) / 2666(O.C.) / 2600(O.C.) / 2500(O.C.) / 2400(O.C.) / 2200(O.C.) / 2133(O.C.) / 2000(O.C.) / 1866(O.C.) / 1800(O.C.) / 1600 / 1333 MHz
支持non-ECC内存
支持Extreme Memory Profile (XMP)内存
显示功能
内建于有显示功能的处理器 - 支持Intel® HD Graphics:
1个D-Sub插座,可支持至最高1920x1200@60Hz的分辨率
1个DVI-D插座,可支持至最高1920x1200@60Hz的分辨率
* 此DVI-D插座不支持转接为D-Sub的功能。
1个HDMI插座,可支持至最高4096x2160@24Hz及2560x1600@60Hz的分辨率
* 支持HDMI 1.4a版本。
最多可支持三屏幕同时输出
支持最大共享显示内存至 512MB
音效
内建Realtek® ALC1150芯片
支持High Definition Audio
支持2/4/5.1/7.1声道
支持S/PDIF输出
网络
内建Intel® GbE 网络芯片(10/100/1000 Mbit)


梦断代码(中文版)pdf格式扫描版【免费清晰版
动感书籍编辑器(CHM格式基础上扩充形成图书
94K101-2玻璃钢屋顶风机基础及安装图集pdf格
零点起飞学Android开发pdf格式免费版
JDPaint5.0精雕基础入门教程pdf格式免费版







GB50016-2014建筑设计防火规范pdf格式免费版
05J909/07G120工程做法完整图集(高清无水印
疯狂android讲义第3版pdf高清扫描版【中文版