HTC A6390(天姿)是一款单卡双模智能手机,3.4英寸屏幕,双摄像头(前后),基本可以满足日常生活,安卓2.3系统,估计很多人会觉得这点不理想。以下文档是HTC A6390(天姿)用户手册,有需要的朋友可立即下载此文档。
温馨提示:
本文档为PDF格式文档,因此需确保在阅读之前你已经安装了pdf阅读器,如果尚未安装阅读器,建议下载福昕pdf阅读器或其他PDF阅读器,进行安装后阅读。

HTC A6390(天姿)用户手册目录
手机简介
手机部位1
正面示意图1
顶部示意图1
左侧示意图2
右侧示意图2
背面示意图2
底部示意图3
安装和准备3
打开后盖3
安装电池3
取出电池3
安装SIM卡4
取出SIM卡4
安装microSD卡4
取出microSD卡4
为电池充电5
组装电源适配器5
电池充电5
使用手机基本功能
基本功能6
首次开机6
主屏幕6
使用缩略视图6
设备锁定/解锁6
设定日期和时间7
禁用无线功能7
通知面板7
关闭当前移动网络8
调节音量8
输入文本8
切换输入方式8
改变键盘类型8
使用拼音输入法9
使用笔划输入法9
使用手写输入法9
编辑文本10
选择文字10
复制并粘贴文字10
图标说明11
使用应用程序12
打开应用程序12
关闭应用程序12
恢复出厂设置13
执行恢复出厂设置13
个性化设置
利用场景将手机个性化14
使用预设场景14
新建及储存场景14
重命名自定义场景14
删除自定义场景15
更改壁纸15
利用小插件将主屏幕个性化15
移动小插件16
删除小插件16
新增应用程序图标和快捷方式到主屏幕16
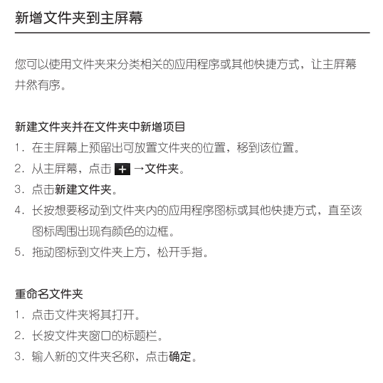
新增文件夹到主屏幕17
新建文件夹并在文件夹中新增项目17
重命名文件夹17
通信
通话18
拨打电话18
拨打可视电话18
接听电话18
拒接电话19
拨打国际长途19
利用智能拨号拨打电话19
利用联系人拨打电话19
从通话记录拨打电话19
呼叫转移20
呼叫限制20
切换网络模式20
信息20
发送文本消息20
发送多媒体彩信21
查看信息21
邮件22
添加POP3/IMAP电子邮件
账户22
设置默认邮件账户22
发送电子邮件23
连接与同步
使用蓝牙无线功能24
开启蓝牙无线功能24
搜索并对接蓝牙设备24
通过蓝牙无线功能发送数据24
通过蓝牙无线功能接收数据25
使用无线局域网26
启动无线局域网功能26
连接无线网络26
无线局域网状态查询26
通过USB连接26
磁盘驱动器模式27
同步模式27
Internet共享模式27
仅充电模式27
更改USB连接模式27
同步28
安装同步软件28
使用同步软件28
同步ExchangeActiveSync内容29
添加ExchangeActiveSync账户29
多媒体
照相与摄像30
打开和关闭相机30
自动对焦指示器30
缩放30
拍摄模式31
拍摄动作31
切换相机镜头31
设置白平衡31
设置分辨率32
特效32
浏览已拍摄的照片或视
频32
音乐随身听32
打开音乐随声听32
播放本地音乐32
播放在线音乐33
创建一个新的播放列表33
图片33
对图片进行缩放34
视频34
管理工具
联系人35
新建手机联系人35
导入SIM卡联系人35
链接联系人36
中断联系人链接36
创建群组37
分组联系人37
搜索联系人37
通过vCard发送联系人信息38
日历38
创建活动38
为活动设置提醒39
查看活动情况39
删除活动39
通过vCalendar发送约会39
基本设定40
更改屏幕亮度40
更改屏幕待机时间40
禁止屏幕自动转屏40
G-Sensor校准40
更改铃声41
开启屏幕触碰声音41
设定通知音41
充电时不关闭屏幕41
语言设定41
更改手机界面语言41
安全设定41
启用SIM卡PIN码保护41
启用图案锁屏42
更改屏幕锁定42
关闭屏幕锁定42
内存管理42
查看手机可用内存42
查看存储卡可用内存43
清除程序的缓存和数据43
卸载第三方应用程序43
释放更多内存空间43
更多程序
录音机44
录制声音44
播放录音44
计算器44
切换成科学型计算器44
闹钟45
开启闹钟45
关闭闹钟45
删除闹钟45
互联网46
开启互联网46
打开网页46
浏览网页46
开启新的浏览器窗口46
设置主页46
Quickoffice47
浏览文档47
天气47
查看天气47
文件管理器48
打开文件管理器48
新建文件夹48
复制文件48
名片全能王49
拍摄名片49
中国移动业务49
故障排除
附录
规格表55
声明56
索引59
HTC A6390(天姿)新建文件夹到主屏幕

HTC A6390(天姿)重要参数
网络模式:GSM,TD-SCDMA
网络类型:单卡双模
外观设计:直板
主屏尺寸:3.4英寸 480x320像素
触摸屏:电容屏,多点触控
摄像头像素:前:30万像素,后:500万像素
操作系统:AndroidOS 2.3
RAM容量:384MB
ROM容量:512MB
电池容量:1300mAh
蓝牙传输:支持蓝牙2.1
GPS导航:内置GPS,支持A-GPS


天津银行客户经理工作总结doc格式【免费】
大一自我鉴定范文合集doc格式免费版【大学大
随意搜寻(带书签目录)pdf格式【高清完整版】
程序员健康指南epub格式免费超清版【中文版
中国抗癌协会乳腺癌诊治指南与规范pdf格式最







GB50016-2014建筑设计防火规范pdf格式免费版
05J909/07G120工程做法完整图集(高清无水印
疯狂android讲义第3版pdf高清扫描版【中文版