JGJ100-2015车库建筑设计规范于2015年3月30日发布,自2015年12月1日起实施。该规范一般被简称为jgj100-2015或是车库建筑设计规范2015。本节内容小编和大家分享的是一份pdf格式高清免费版JGJ100-2015车库建筑设计规范,欢迎有需要的朋友前来下载查阅!
库建筑设计规范2015简介
《车库建筑设计规范》为行业标准,编号为JGJ100-2015,自2015年12月1日起实施。其中,第3.1.7、4.2.8条为强制性条文,必须严格执行。原《汽车库建筑设计规范》JGJ100-98同时废止。
库建筑设计规范2015编制背景介绍
随着社会的不断发展与进步,我国机动车无论在数量上与类型上都与十几年前相比已经发生了很大的变化,尤其在大、中城市,汽车已经确确实实地进入普通家庭,越来越多的人们拥有自己的家庭轿车及私有车位。停车问题越来越显示其社会性与公共性,停车功能也已经成为很多建筑物必配的基本功能,停车设计也是建筑设计中大量涉及的基本设计问题;与此同时,新技术与新设备的不断发展与更新,使得停车方式也有了巨大的改变,如停车设施的不断完善与提升、机械式停车设备的推陈出新等,因此对原有规范的不足之处进行修订尤为重要。与此同时,在我国当今社会条件下,非机动车作为人们传统出行方式仍然占据着重要地位,并且由于当今节能、低碳理念的倡导,非机动的使用应该得到大力提倡,但以往规范中没有对非机动车制定相应条文加以规定,因此,本次规范的修订中,扩大了原规范的适用范围,将非机动车作为单独部分纳入进来,形成较为完整的体系,同时更名为《车库建筑设计规范》。在机械车库方面,更新充实了相应的内容,以符合当今新的社会现实需求。由于现今车库规模的不断扩大,防火问题较为突出,因此本条中加入对防火的要求作为基本需求之一。
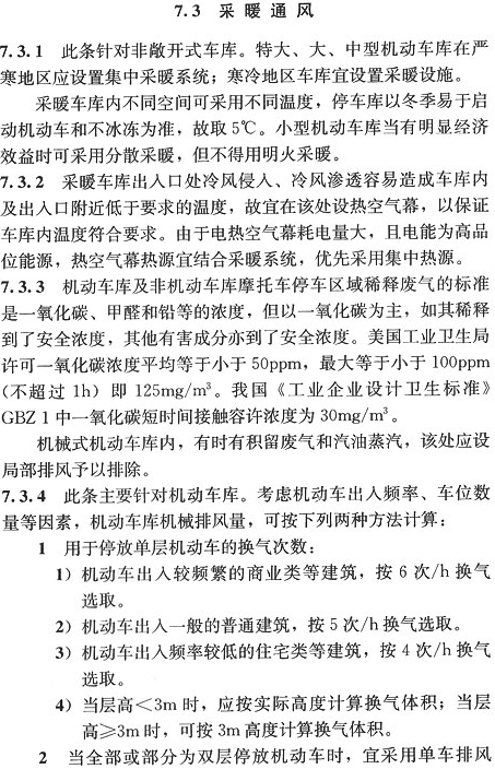
库建筑设计规范2015内容截图




04CD01双电源自动转换装置设计图集pdf格式高
逻辑与计算机设计基础(原书第4版)pdf完整扫
03D5014接地装置安装图集pdf格式高清免费版
移动设计pdf扫描清晰版书籍
计算机程序的构造和解释(中文原书第二版)pd






GB50016-2014建筑设计防火规范pdf格式免费版
05J909/07G120工程做法完整图集(高清无水印
Spring MVC学习指南pdf高清扫描版
疯狂android讲义第3版pdf高清扫描版【中文版